SHPGX导读:为降低上下游交易成本、提高交易效率、整合交易资源、拓宽交易渠道,中海油销售上海有限公司将于2021年8月-9月期间,每周二在上海石油天然气交易中心进行0号车用柴油(VI)专场交易,9月28日(周二)交易通知如下。
交易时间

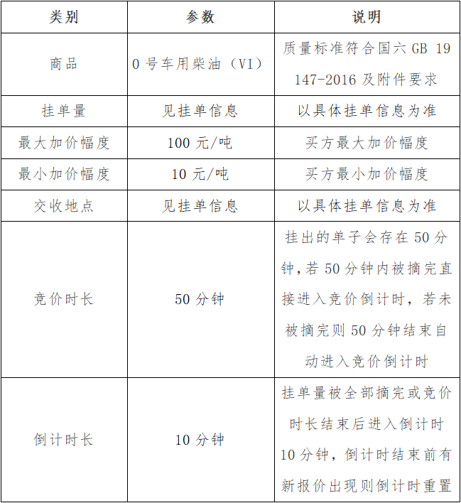
交易模式
登录上海交易中心交易客户端,依次点击“竞价交易”-“中海油上海油品专场” -“柴油”,然后进行相关交易操作。

注:本次交易按照2元/吨收取交易服务费,具体交收时间及交收细节请看下方扫描文件。



交易报名方式和银行签约
请根据上海交易中心交易商会员申请材料清单(登录上海交易中心官网(www.shpgx.com)——入市指南——入市流程——上海交易中心交易商会员申请材料) 准备好相关材料后(登录上海交易中心官网(www.shpgx.com)——会员中心——会员注册) 根据提示进行账户注册,先上传公司相关材料,上传完毕后请联系158 0077 1161(微信同号)朱先生跟进后续流程,注册成功后就可参与后续竞价交易。
银行签约及入金:查阅上海交易中心官网-入市指南-操作指南,根据操作教程完成银行账户签约及入金。
交易培训
为帮助交易人员熟悉交易规则和交易软件,上海交易中心开展线上线下培训和答疑,需要者请提前预约客户专员培训。
18930834052 高先生
以下视频为竞价交易培训视频,请点击观看。
交易软件安装
1、手机/电脑交易操作手册和手机/电脑端软件安装在(上海交易中心官网(www.shpgx.com)——会员中心——下载中心)下载,请使用手机或电脑打开界面进行下载操作。
2、中海油专场交易在2021年每月持续进行,欢迎企业报名参加。
3、非上海交易中心会员企业请联系客户专员进行开户等申请。
如有疑问,可拨打以下电话咨询:
上海石油天然气交易中心:
18930834052 高先生
15800771161 朱先生
中海油销售上海有限公司:
13671854703 黄经理
上海石油天然气交易中心
2021年9月23日
本文来源 | 上海石油天然气交易中心
本文作者 | 油品事业部
上海证券报,新华社主办,中国证监会法定披露证券市场信息媒体,创立于1991年,是新中国第一份提供权威金融证券专业资讯的全国性财经日报,现已形成涵盖报纸、网站、客户端、视频、微信、微博等平台的全媒体财经传媒矩阵。
追求政治品德、新闻品格、专业品位、服务品质、一流品牌,做有“品”的全媒体财经资讯服务商,做您的决策参谋、投资顾问、理财助手。
因为敬业,所以专业;因为相信,所以看见……