本文来源:时代商业研究院 作者:陈丽娜

来源丨时代商业研究院
作者丨陈丽娜
编辑丨郑琳
采购空压机机体成品后将其售卖仍能保持高毛利率,德耐尔节能科技(上海)股份有限公司(下称“德耐尔”)独特的业务模式背后,或与第一大供应商关系匪浅。
2024年12月31日,德耐尔申报北交所IPO获受理,今年6月25日收到第二轮问询函。本次IPO,德耐尔拟募资3.5亿元,将用于空压机扩产建设、无油螺杆空压机产业化、研发中心建设、全球营销服务网点升级优化及信息化建设。
凭借向供应商采购机体成品进行售卖,德耐尔实现毛利率连续三年半领跑国内同行可比公司。
从业务模式来看,供应商机体成品质量与成本对德耐尔的业绩影响较大。同时,直接材料采购成本的营收占比较高,给德耐尔带来的压力也不容忽视。
值得注意的是,报告期内(2022—2024年),德耐尔的第一大供应商还有另一重身份,即德耐尔的第二大股东。因此,双方的合作引起了北交所的关注。在第一轮问询中,北交所要求德耐尔说明向其第一大供应商采购的价格低于第一大供应商对外销售价格的合理性。
7月1日、24日,就核心技术情况、第二大股东同为供应商等问题,时代商业研究院向德耐尔发送邮件并尝试致电询问。截至发稿,对方仍未回复。
毛利率连续高于4家国内同行企业,向第二大股东采购原材料
从业绩来看,近三年德耐尔的业绩成长性表现突出。根据Wind数据,2022—2024年,德耐尔的营业收入分别为3.98亿元、4.81亿元、5.37亿元,净利润分别为0.37亿元、0.56亿元、0.66亿元。最近三年,德耐尔的营收和净利润均呈现连续增长之势。
从生产模式来看,德耐尔的业务与同行有所不同。根据第一轮问询回复,德耐尔称同行业可比公司由于主要经营标准机业务,因此空压机业务普遍采用自产机体的生产模式。其则基于设计好的技术方案,筛选最匹配客户需求的机体型号,向上游供应商直接采购机体成品,将之与电机等主要零部件装配完成后向客户销售。通过该种模式,其目前主要销售空气压缩机系统装备、配套设备和配件、泵类产品三种。
在这一模式下,或由于德耐尔承担生产的成本压力较小,其毛利率表现优于4家同行可比公司。根据招股书,如图表1所示,2021—2024年上半年,德耐尔的毛利率均高于同行可比公司的均值,在7家国内外同行可比公司中排名前三,在5家国内同行可比公司中排名第一。

不过,在这一模式下,德耐尔的产品核心技术值得推敲。招股书显示,德耐尔成立于2012年,在“创新产出”方面,其自成立以来共研发出16项核心技术。然而,只有4项核心技术实现大批量生产,其余均处于小批量生产、试生产,甚至基础研究阶段。
此外,需要注意的是,德耐尔的主营业务成本构成中直接材料成本占比较高。2021—2024年上半年,其直接材料的成本分别为1.99亿元、2.29亿元、2.62亿元、1.42亿元,占主营业务成本的比例分别为86.07%、86.87%、86.90%、87.12%;占营业收入的比例分别为57.85%、57.54%、54.47%、52.99%。
因此,从业务模式来看,采购直接材料的质量和价格关乎德耐尔的业绩稳定性。时代商业研究院发现,德耐尔第二大股东上海汉钟精机股份有限公司(下称“汉钟精机”)的主营业务恰巧为空压机机体、真空泵、铸件等。报告期内,汉钟精机向德耐尔销售的产品便主要为机体以及保养等。
德耐尔多名关联方在汉钟精机子公司任职,关联采购价格偏低遭问询
值得注意的是,汉钟精机与德耐尔的关系颇为密切。根据招股书的披露,德耐尔的董事张启华同时也在汉钟精机担任空压机事业部协理。2024年2月前,汉钟精机还曾委派李子亮到德耐尔担任董事。根据汉钟精机发布的《2018年限制性股票激励计划激励对象名单》,彼时李子亮为汉钟精机的核心骨干人员。

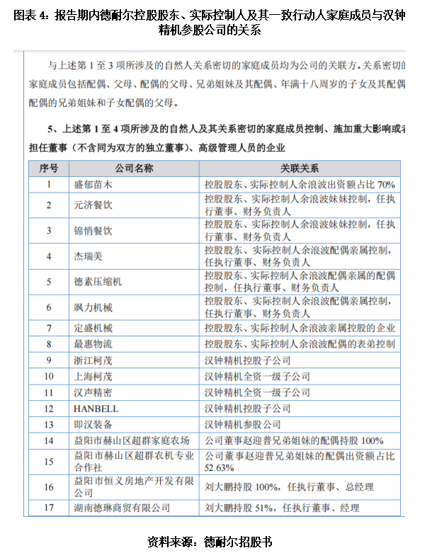
此外,如图表4所示,德耐尔的控股股东、实际控制人及其一致行动人的家庭成员控制、施加重大影响或者担任董事(不含同为双方的独立董事)、高级管理人员的企业中,有5家是汉钟精机的控股、参股公司。

根据第一轮问询回复,德耐尔和汉钟精机还存在客户、供应商重叠的情况。不过,德耐尔对此否认汉钟精机干预或影响其销售、采购决策过程。
在向汉钟精机采购方面,报告期内,汉钟精机均为德耐尔的第一大供应商。同时,德耐尔也是汉钟精机相关产品的主要客户。第一轮问询回复显示,2022—2023年,德耐尔为汉钟精机单级压缩螺杆机体产品的前五大客户,2024年为该产品的前十大客户。
与此同时,德耐尔向汉钟精机的关联采购占其总关联交易的一半左右。第一轮问询回复显示,2021—2024年上半年,德耐尔的经常性关联采购商品/劳务的金额分别为4107.29万元、3546.63万元、3819.35万元、1538.5万元,其中对汉钟精机及其子公司的采购金额分别为2442.54万元、1751.61万元、1836.88万元、634.35万元,对汉钟精机的采购金额占关联交易总额的比例分别为59.47%、49.39%、48.09%、41.23%。
此外,报告期各期,德耐尔对汉钟精机的采购金额占其总采购额的4%左右。
值得注意的是,德耐尔向汉钟精机采购的价格低于汉钟精机对外销售价格,这一情况遭到了北交所的问询。第一轮问询中,北交所提出德耐尔向汉钟精机采购机体、空气源热泵的价格相比于关联方对外销售价格较低,要求德耐尔说明其采购价格低于关联方对外销售价格的商业合理性。
对此,德耐尔称在与汉钟精机的交易中,其具有产品规模采购优势和议价能力,且距离汉钟精机较近,运输成本低,故采购价格相对较低。
(字数:2126)
免责声明:本报告仅供时代商业研究院客户使用。本公司不因接收人收到本报告而视其为客户。本报告基于本公司认为可靠的、已公开的信息编制,但本公司对该等信息的准确性及完整性不作任何保证。本报告所载的意见、评估及预测仅反映报告发布当日的观点和判断。本公司不保证本报告所含信息保持在最新状态。本公司对本报告所含信息可在不发出通知的情形下做出修改,投资者应当自行关注相应的更新或修改。本公司力求报告内容客观、公正,但本报告所载的观点、结论和建议仅供参考,不构成所述证券的买卖出价或征价。该等观点、建议并未考虑到个别投资者的具体投资目的、财务状况以及特定需求,在任何时候均不构成对客户私人投资建议。投资者应当充分考虑自身特定状况,并完整理解和使用本报告内容,不应视本报告为做出投资决策的唯一因素。对依据或者使用本报告所造成的一切后果,本公司及作者均不承担任何法律责任。本公司及作者在自身所知情的范围内,与本报告所指的证券或投资标的不存在法律禁止的利害关系。在法律许可的情况下,本公司及其所属关联机构可能会持有报告中提到的公司所发行的证券头寸并进行交易,也可能为之提供或者争取提供投资银行、财务顾问或者金融产品等相关服务。本报告版权仅为本公司所有。未经本公司书面许可,任何机构或个人不得以翻版、复制、发表、引用或再次分发他人等任何形式侵犯本公司版权。如征得本公司同意进行引用、刊发的,需在允许的范围内使用,并注明出处为“时代商业研究院”,且不得对本报告进行任何有悖原意的引用、删节和修改。本公司保留追究相关责任的权利。所有本报告中使用的商标、服务标记及标记均为本公司的商标、服务标记及标记。