
【导语】2025年12月19日,国家金融监督管理总局披露行政处罚决定,华夏久盈资产管理有限责任公司(下称“华夏久盈资产”)因未按规定运用保险公司资金等违规行为,被处以70万元罚款;时任公司总经理助理陈淑翠因相关违规行为,被采取10年禁止进入保险业的监管措施。

这是该公司年内第二次因重大违规问题被监管追责,凸显保险资管行业严监管常态化导向。
核心事实:双重处罚落地,直指资金运用违规
根据金融监管总局公示的处罚信息,本次处罚针对两大核心主体及对应违规行为作出明确界定:
在机构层面,华夏久盈资产因“未按照规定运用保险公司资金等”违规情形,违反保险资金运用相关监管规定,被监管部门处以70万元罚款;
在个人层面,时任公司总经理助理陈淑翠作为相关违规行为的责任人员,监管部门依据相关法律法规,对其作出“禁止10年进入保险业”的资格罚,划定了行业从业的刚性底线。
本次处罚的作出机关为国家金融监督管理总局,处罚信息公示时间为2025年12月19日,相关处罚决定已依法送达当事人,具备法律效力。
背景链接:年内再遭重罚,系列追责持续推进
公开资料显示,华夏久盈资产成立于2015年5月,前身为华夏人寿资产管理中心,是国内第21家获批设立的保险资产管理公司,注册地位于深圳前海,主要负责保险资金的专业运作与管理,核心业务需严格遵循保险资金“安全性、收益性、流动性”三原则。
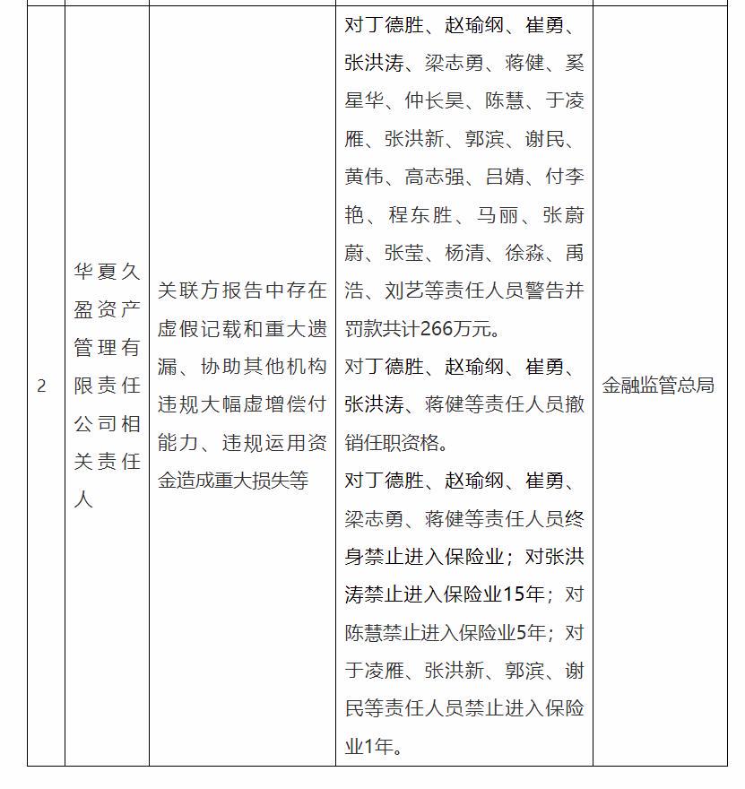
值得关注的是,本次处罚并非华夏久盈资产年内首次因重大违规被追责。
2025年6月,该公司曾因多项严重违规问题收到重磅罚单:涉及关联方报告虚假记载与重大遗漏、协助虚增偿付能力、违规运用资金导致重大损失等,当时被监管部门罚款266万元,同时有25名相关责任人被追责,其中5人被终身禁业、1人被禁止进入保险业15年。
监管部门明确,本次对陈淑翠的10年禁业处罚,属于上述系列违规问题的后续追责延续,体现了对违规行为“全链条、全主体”的问责导向。

监管提示:严监管常态化,筑牢保险资金安全防线
金融监管总局相关负责人表示,保险资金关系到投保人合法权益与金融市场稳定,保险资管机构作为资金运作的核心主体,必须严格恪守监管规定,压实主体责任。本次对华夏久盈资产及相关责任人的处罚,再次释放“严监管、强问责”的明确信号:
一方面,机构层面需强化资金运用全流程合规管控,完善投前尽职调查、投中动态监测、投后风险处置的全链条机制,坚决杜绝违规运用资金、虚假披露等行为,确保资金运作安全可控;另一方面,从业人员需恪守职业操守与监管底线,明确“违规必追责、失职必问责”的监管要求,任何突破合规红线的履职行为,都将面临资格罚、财产罚等严厉后果。
下一步,监管部门将持续加大对保险资管行业的监管力度,常态化开展违规行为排查整治,切实防范化解资金运用领域风险,维护金融市场秩序与消费者合法权益。
【发布单位】国家金融监督管理总局
【发布时间】2025年12月19日