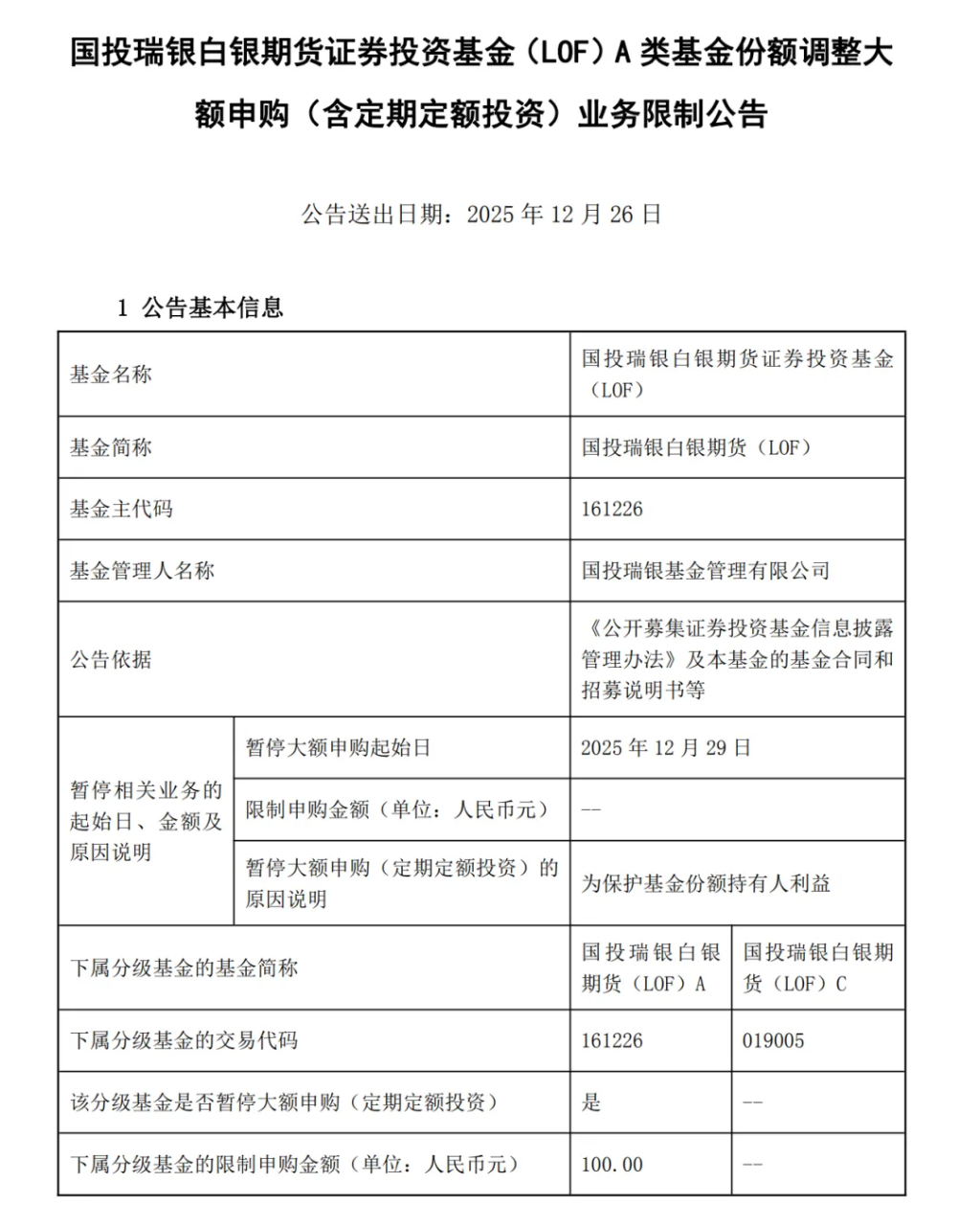
国投瑞银白银期货证券投资基金(LOF)在二级市场价格剧烈波动后再度收紧申购限制,宣布从12月29日起,将A类基金份额的定期定额投资金额上限重新下调至100元,此前这一额度曾被放宽至500元,以引导套利资金平抑溢价。
12月25日晚间,国投白银LOF发布公告称将于26日开盘起至10:30停牌后复牌,并警示二级市场交易价格存在明显溢价风险。截至12月25日,该基金二级市场收盘价为2.804元,较12月24日的基金份额单位净值1.9278元高出45%。

该基金在连续涨停后今天盘中曾转为跌停,印证了市场对套利风险的担忧。格上基金研究员毕梦姌表示,此前申购限额放宽后套利资金大量涌入,这些资金通过场外申购转场内卖出的套利行为正在导致场内价格回落。
国投瑞银基金管理有限公司在公告中强调,该基金二级市场价格的高溢价率不具备可持续性,并提醒投资者注意市场供求关系、系统性风险、流动性风险等因素可能带来的损失。
申购限额再收紧,套利空间被压缩
国投白银LOF宣布从12月29日起,将A类基金份额的定期定额投资金额上限从500元下调至100元。这距离上次放宽申购限额仅一周时间。

值得注意的是,该基金曾多次调整投资额度。10月15日,国投白银LOF基金公告称,A类份额及C类份额的定期定额投资金额上限分别为6000元和40000元;10月20日,国投白银LOF基金再次发布公告,继续收紧了限购金额,A类份额及C类份额的定期定额投资金额上限分别为100元和1000元;12月19日,国投白银LOF基金发布公告,将A类份额及C类份额的定期定额投资金额上限分别调整为500元和500元。
基金管理人在公告中表示,后续将调整A类基金份额申购限额,并特别强调二级市场价格的高溢价率不具备可持续性。截至目前,该基金运作正常,仍将严格按照法律法规及基金合同的相关规定进行投资运作。
溢价率高达45%,临时停牌警示风险
根据公告,12月24日国投白银LOF的基金份额单位净值为1.9278元,而截至12月25日二级市场收盘价达到2.804元,溢价幅度明显。基金管理人警告,投资者如果盲目投资于高溢价率的基金份额,可能面临较大损失。
为保护投资者利益,该基金于12月26日开市起至当日10:30停牌后复牌。公告明确表示,若当日二级市场交易价格溢价幅度未有效回落,基金有权通过向深圳证券交易所申请盘中临时停牌、延长停牌时间的方式向市场警示风险。
截至12月25日午间收盘时,国投白银LOF在连续涨停后转为跌停。据上证报消息,业内对这次跌停早有预料。格上基金研究员毕梦姌表示:
A类份额申购限额从100元放宽至500元,旨在增加场内份额供给,引导套利资金通过场外申购转场内卖出,从而平抑溢价。12月22日A份额限购放宽后,套利资金积极申购,T+2可转换成场内,这些资金都抢着兑现。套利行为很可能降低高溢价,导致场内价格回落。
有业内人士指出,尽管这只基金近一个月涨幅很大,但投资风险也大。基金管理人在公告中强调,二级市场的交易价格除了有基金份额净值波动的风险外,还会受到市场供求关系、系统性风险、流动性风险等其他因素的影响。