
12月19日的拼多多股东大会,应该是拼多多近几年、不出意外也是未来几年信息量最大的一次股东会。
关键信息有两个,一是拼多多开始实行联席董事长制度,赵佳臻与陈磊共同出任集团联席董事长和联席CEO;二是按照陈磊的说法,Temu“用三年时间就走完了国内主站十年成长的路”,也就是说,Temu的体量已经接近国内主站。
同时,拼多多也罕见地公开了未来三年的阶段性战略:重仓中国供应链,创造一个更重视生态、更追求质量的新拼多多。
站在创业10周年的里程碑前,公开发言向来相较委婉的拼多多管理层也喊出“未来3年再造一个拼多多”的豪言。
Temu的成绩单本质上是对中国供应链能力的验证,对于未来路径,股东会也传递出相对清晰的信号:从电商平台的建设转向对供应链的投资,从单纯的交易撮合转向产业生态共建。
这个看起来有点晦涩的表述,很可能是影响中国电商行业最重要的决策。
拼多多高调公开新战略定位的大背景,是Temu已经成为了全球影响力最大的电商平台之一。
2025年三季度,Temu的GMV同比增长42%至1680亿,亏损持续收窄。而按照Sensor Tower的《2025年购物季电商应用市场洞察》的口径,2025年1-10月,Temu的月活用户达到5.3亿,蝉联全球电商应用下载榜、月活跃用户增长榜的冠军。

一方面,随着盈利拐点初步确立,曾因“烧钱扩张”备受争议的Temu终于拨云见日,而在它的成长过程中,“全托管+半托管”的模式不仅被电商同行反复参考学习,也成为了跨境电商的标准答案。
传统的跨境电商模式下,卖家多以熟谙互联网营销和电商运营的贸易商为主,只有少数头部卖家会在壮大后自建工厂,大部分仍以“代工厂-运营商-平台-海外消费者”的模式运作。
Temu创办之初的游戏规则是保送工厂上C位,通过直连供需两端的“全托管模式”,自己揽下了集散质检、跨境物流、海外营销获客、售后服务等繁复的中间环节,不仅增强了品控,还极大地降低了中间成本。
整个2023年,“全托管”可谓跨境电商领域的年度热词。

基于这个思路,Temu针对成熟的跨境企业提供了“半托管”模式。“全托管+半托管”完美适应了中国高度成熟的供应链与全球消费市场的连接,这也是Temu高速增长的底色。
另一方面,“全托管+半托管”能够为产业界接受,本身也是中国供应链集体推动的结果。
Temu的一端是海外消费者,另一端则是“世界工厂”语境下最典型的中国供应链:
比如番禺的服装产业带,从设计到销售的整套流程走下来,最慢也只需要两周;比如位于顺德的亚洲最大洗碗机生产基地,每26秒就能下线一台洗碗机;比如昆山的电子信息产业集群生产了全球1/3的笔记本电脑[1][2][3]。
其特点是“上下楼就是上下游,产业链就是产业园”的全链条生产,一个产品所有零部件的供应商,基本都能在一小时车程内找到。

对这些由“供应链”组成的“产业带”来说,消费端的需求往往千变万化,但产业带更在意的是稳定的大规模的生产,很难灵活调整生产节奏。“全托管+半托管”可以让产业带的精力集中在生产制造环节。
另一方面,向海外市场扩张近几年成为产业界共识,制造业产能需要释放的窗口,不断涌现的新品牌,也开始立足全球市场。这种对海外市场的诉求,进一步推动了Temu的高速成长。
也就是说,Temu的增长和中国制造业的海外扩张互为表里,它既是拼多多自身经营能力的体现,客观上也由中供应链参与全球竞争的趋势所“推动”。拼多多对自身战略的调整和校准,也是基于这一背景。
如果把Temu过去的三年视为开辟海外的增量市场,那么拼多多“新三年”的核心目标,就是推动中国供应链进一步深入全球市场。
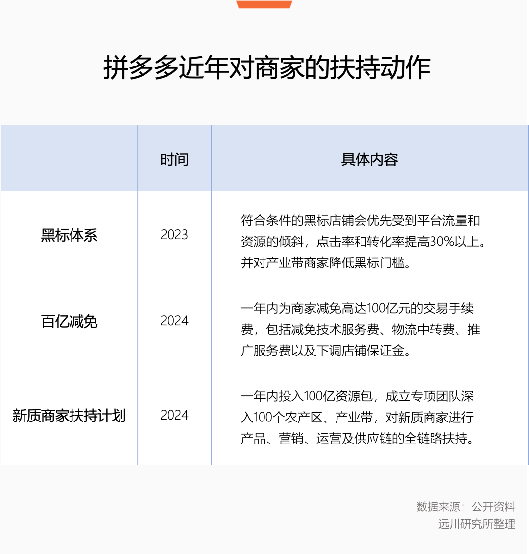
2024年8月,拼多多推出了面向商家的“千亿扶持”——“新质商家扶持计划”,通过资金、技术、营销等多方面的扶持,为产业带商家的转型铺路。
一年后,一份《新质供给一周年发展报告》低调发布,揭开了拼多多体系内,产业带的真实样貌:
产业带商家快速增长,95后、00后的年轻商家开始崭露头角成为主力,数量分别增长了31%和44%。商家背景更加多元,既包括返乡创业的年轻人,又有接班的“厂二代”。

“新质商家扶持计划”并非单纯的补贴,它同时是拼多多对自身经营模式和战略定位的一次集中校准,股东大会上,管理层的的表述概括了拼多多转型的重心:电商会从“交易撮合”转向“产业生态”。
究其细节,就是拼多多不仅仅是交易撮合方,还要将国内初见成效的模式扩展到Temu的跨境供应链,成为产业生态的建设者,其核心在于“产品定义权”。
传统的供应链模式里,工厂生产什么样的产品,通常是由品牌说了算,工厂作为受委托方,提供的是“生产能力”,而“产品定义”的权力及能力,其实都掌握在作为委托方的品牌手里。
而在工厂与品牌的微妙博弈中,边界越来越模糊,工厂和产业带逐渐走向台前已经不是新鲜事。最近扫地机器人的鼻祖iRobot破产,就被自己的代工厂反向收购。
iRobot拥有的是“产品定义能力”,并借由代工厂的“生产能力”实现。拼多多对“产业生态”的投资,实际上就是在培育产业带的“产品定义”能力,从而获得“定义权”,实现品牌和品质的升级。
除了少数诸如消费电子、集成电路等品类,大部分消费品的生产、技术、工艺壁垒并不强,这种情况下,对消费市场需求的感知,以及从中提炼出的“产品定义”能力显得尤为重要。

“新质供给”推出后,文水肉牛产业从养殖延伸到了深加工等环节
过去几年,电商平台的口水战打得有来有回,拼多多看似偏安一隅,实则在投资产业带上持续耕耘,这也是拼多多此前几个季度放低增长,在电话会上自己唱空自己的原因。
在国内,拼多多的“新质供给”团队已深入义乌百货、晋江零食、佛山童装、平湖箱包等上百个产业带,通过多多视频、店铺黑标等工具帮助产业带商家打造品牌。
举例来说佛山的童装商家透过多多视频等流量窗口,捕捉到做童装汉服的商机,实现单品年销量破8万,年销售额增长至3000万;
义乌的小商品商家,借拼多多的消费数据筛选出潜力产品,并在平台的流量扶持下,让新品获得4-5倍的利润增长,成长出一大批黑标授权店铺;
河北的安新县的鞋履代工生意以量大价优著称,但长期困于出厂价低、同质化竞争严重,拼多多看到这个“北方鞋都”的产业痛点,加大对碳板鞋等中高端产品的流量扶持,让百元跑鞋出圈,带动商家单店月销额破百万。
这个过程中,拼多多提供的是对下游消费市场精确的感知,通过可量化的数据传递给上游产业带,产业带可以借助消费市场的变化,逐渐提炼出自身的“产品定义能力”,最终体现为拼多多与产业带“共创”的作品。
在平台的扶持下,产业带商家一改传统的低毛利贴牌模式,循序渐进地转向做自主品牌,实现了对高附加值环节的掌控。
在拼多多接下来十年的战略蓝图里,“赋能”模式将进一步复制到Temu的跨境供应链中,实现国内与国际供应链能力的同步升级与反哺。
自诞生起,拼多多就和两个名词绑定的非常紧,一个是农业,一个是工厂,这两者的共同点在于它们都是商品的生产者,是构成中国成熟供应链的蚂蚁雄兵。
与其它主流电商平台不同的是,拼多多进入行业以来,重点工作一直放在“农产品上行”和“工厂直供”方面,深度赋能生产者,让它们摆脱看天吃饭的被动局面,获得参与市场竞争的主动权。
从这个角度看,刻板印象里的“低价”,只是拼多多的表象,甚至是一种误读。事实上,拼多多追求的不仅不是“低价”,反而是帮上游生产者摆脱低价竞争的无底洞。在这个过程中,“低价”更多是一种消费者视角看到的结果,是打通直销链路后的消费者红利。
生产者们走向台前的过程并不容易,令人欣慰的是,有拼多多一边开源一边兜底。
对生产者来说,它们最需要的东西是“确定性”,即生产的产品能被卖出去。工厂有自己的生产计划,产线投资是固定的,但消费是灵活的,生产者通常难以敏锐甚至超前捕捉到市场动向。
这种情况下,拼多多的努力方向,是尽可能熨平生产刚性与消费灵活性的波动。
为了做到这一点,拼多多一方面基于庞大的用户基数和海量的数据洞察,归集分散的消费需求,最大程度帮工厂实现“以销定产”;另一方面动用流量扶持和运营工具支持,给产品更多走向消费者的机会。
成立于1992年的上海老牌巧克力工厂申浦,早年间的销售渠道主要是通过线下批发商进驻商超,创始人坦言:完全是凭经验和客情关系做生意,根本不知道谁买走了产品。
上线拼多多后,创始人发现,后台数据精准描摹出的用户画像,与依托经验的传统商业认知确实存在偏差。以前认为黑巧克力是自律年轻人的专属零食,后来发现不少银发群体用它改善血管功能,对消费者的需求更加确定后,品牌得以对症下药地升级产品和服务。
用三年时间成为越南纸巾市场Top 5的丝飘,出海的每一步都离不开拼多多给的强心剂。
在拼多多对越南边境用户已经完成市场教育的基础上,丝飘几乎没有做任何产品调整,只是根据平台人员的建议完成价格定位,并在平台流量普惠和社交裂变玩法的加持下,以极低成本打开市场。
拼多多给予的确定性和安全感让丝飘对于未来的增长满怀信心,继续稳步走向泰国、柬埔寨市场,创始人也坦言对平台的信赖:“拼多多团队走到哪,丝飘会跟上”。

被“新质供给”转型惠及的产业带越来越多,并逐渐向全球市场扩张,这是拼多多为中国供应链提供的宝贵的确定性。
电商江湖中,流量采买的时代事实上已经落幕,竞争重心转向上游的供应链,谁能更高效地调度和赋能供应链,谁能为广袤的产业带提供宝贵的确定性,谁就能在保持优势的同时快速响应市场。
这是拼多多和其他电商平台最核心的区别,也是它最难以复制的部分。


[1] 番禺快时尚服装加速出海,番禺日报
[2] 26秒下线一台洗碗机!这就是广东“智造”,21世纪经济报道
[3] 央视《走遍中国》,聚焦昆山!昆山发布