
“没有人喝酒,当时买的是股权,然后就变成买酒了。”近日,消费者杨先生告诉红星资本局,他母亲秦女士自2020年12月起花费32万元在广东南台国际控股有限公司(以下简称“南台国际”)买酒。彼时,南台国际承诺会在一年内境外上市,购买酒的钱款也会兑换成相应等值的股票,上市后,秦女士将享有股东分红等权益。
秦女士与南台国际签订了合同,并拿到了股票(赠送)兑换证明。不过,上市迟迟未有进展,期间承诺也由一年变为了四年。直至2025年5月,杨先生发现南台国际提供的股票根本不存在,才知道母亲秦女士受骗,并于当年10月向酒厂所在地平远县公安局报案。
与秦女士经历相同,周女士也于2020年12月通过南台国际购买酒,主要是为了获得相应原始股股权,但截至目前,12万元的股票仍未兑现。
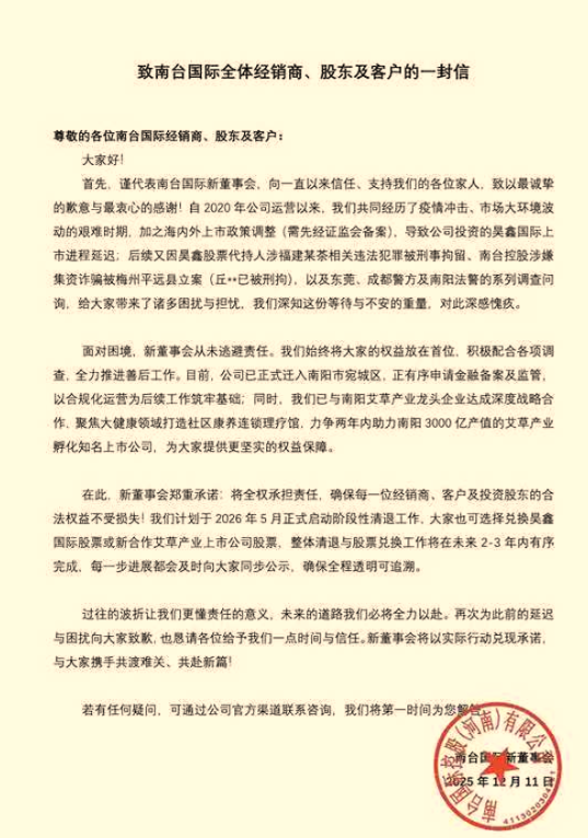
2025年12月,南台国际提供了一份公告显示,该公司计划于2026年5月正式启动阶段性清退工作,经销商、股东及客户可选择兑换吴鑫国际股票或新合作艾草产业上市公司股票。
不过,相关消费者都不愿意再相信,只想拿回自己的投资款。
红星资本局注意到,南台国际公司名称、注册地已发生变更。3月9日,红星资本局从平远县公安局经侦大队获悉,相关案件正在核查中,目前尚未立案,涉及到管辖权问题较为复杂,受害者较多。
32万元买酒换股权
上市承诺一拖再拖
杨先生的母亲秦女士于2020年在直播间接触到了南台国际“买酒入股”项目。据杨先生回忆,当时直播间内的主播推荐原始股上市,承诺现在买酒能赠送南台国际股份,待公司上市后,价值翻倍。
秦女士听信了主播推荐,于2020年12月25日、2020年12月31日、2021年4月27日花费32.76万元买入了南台盛世呈品、南台高端熵减酒,合计210瓶、35箱。
根据南台国际2020购酒赠股权协议合同,南台国际承诺合约签署一年内达成海外挂牌上市,如果一年到期未完成此目标,将退还消费者所有酒款并支付年化5%的利息,消费者已收到的酒无需退还。在南台国际完成海外挂牌上市之后,消费者拥有相应的股票,享有股东分红、监督管理等合法权益。
另据南台国际股票(赠送)兑换证明,2020年秦女士购买的酒款将按照1:1的比例兑换成相应的股票,而在2021年酒款贬值按照2:1的比例兑换成股票,秦女士成为南台国际五级经销商。

据杨先生所述,相关购酒赠股权协议合同的签署、南台国际股票(赠送)兑换证明均通过邮寄方式进行,酒也是由酒厂直接邮寄发货。
与秦女士经历相同,周女士也于2020年12月通过南台国际购买12.6万元的南台盛世呈品酒,彼时南台国际承诺未来一年完成海外借壳上市后,可凭此股票兑换证明获得12.6万股的股票。
“买这个酒是为了股权,酒是赠送的。”周女士说,当时南台国际承诺一年到期未完成此目标,将退还消费者所有酒款并支付年化5%的利息。
不过,在购买酒后,南台国际承诺的海外上市却迟迟未有进展。2023年7月,秦女士询问南台国际客服,相关人员表示,“南台国际已借壳上市成功,准备转纳斯达克”,可在2025年5月再度询问时,相关人员却发来了2023年11月的公告。
根据公告,受相关因素影响,转板上市延后,南台国际承诺,四年内若未能成功上市,将全额退款并额外支付第四年5%的利息。

图片来源:受访者供图
在2025年12月,秦女士未等来上市消息,却收到南台国际的通知,声称南台控股涉嫌集资诈骗被梅州平远县警方立案,南台国际计划于2026年5月正式启动阶段性清退工作,经销商、股东及客户可选择兑换吴鑫国际股票或新合作艾草产业上市公司股票,整体清退与股票兑换工作将在未来2—3年内有序完成。

图片来源:受访者供图
同步得知消息的还有周女士。
截至3月9日,南台国际尚未有退款进展,“现在到底什么情况我们也不清楚,我只想退款”,周女士说道。
公司跨省更名
案件仍在核查中
天眼查APP显示,南台国际成立于2020年10月,于2024年3月更名为南台国际控股(河南)有限公司,注册地由深圳市福田区变更为河南省南阳市宛城区。

图片来源:天眼查APP截图
南台国际的控股股东广东南台智能科技股份有限公司(以下简称“南台智能科技”)也于2024年3月更名为南台智能科技(河南)股份有限公司,注册地由广东省梅州市平远县变更为河南省南阳市宛城区。而南台智能科技也出现在了购酒赠股权协议合同的收款方中。

图片来源:受访者供图
红星资本局注意到,南台国际关联关系较为复杂,另一家名为广东南台控股股份有限公司(以下简称“南台控股”),注册地也位于广东省梅州市平远县,其实际控制人为丘胜安,而丘胜安也曾出现在南台智能科技高级管理人员备案名单中。

图据天眼查
值得注意的是,多位受访者告诉红星资本局,在南台国际2025年12月发布的通知中被提及的“丘**已被刑拘”,指的就是丘胜安被刑拘。
秦女士购买的南台盛世呈品酒、南台牌熵减酒均为广东南台酒业股份有限公司生产,厂址为广东省梅州市平远县石正镇南台村,与购酒赠股权协议合同酒厂地址吻合。
2025年5月,杨先生发现南台国际提供的股票根本不存在,得知母亲秦女士受骗后,他于当年10月向酒厂所在地平远县公安局报案。
3月9日,红星资本局致电平远县公安局经侦大队,相关人员表示,南台控股目前已立案。南台国际尚未立案,公司以前的注册地在深圳,主要嫌疑人也在深圳,后来转到了河南南阳,目前正在进一步核查当中,涉及到管辖权问题,比较复杂,受害者较多,有结论办案人员会联系消费者。
监管曾揭露“买酒入股”骗局
律师:公司或构成集资诈骗罪
红星资本局注意到,去年1月,深圳证监局发布风险警示,揭露“买酒入股”的骗局:不法分子以获得酒厂的原始股为诱导,并宣称公司正在运营并购重组、境外上市,或承诺丰厚收益,诱骗受害人买入大量酒产品。受害人转账后,或得到一纸所谓的股权赠送、股权转让协议,或收到不知名白酒。
深圳证监局表示,因买酒属于购买商品行为,受害人发现被骗后维权困难重重。不少不法分子通过互联网开展骗局,流窜作案甚至藏身境外,涉事公司有的事发后人去楼空,有的压根没有实体经营,被骗资金难以追回。
深圳证监局提醒投资者,投资应选择持牌机构正规渠道,谨防被骗!

图片来源:深圳证监局公告截图
北京寻真律师事务所律师王德悦表示,南台国际以“买酒赠股权、承诺上市”为诱饵,通过虚假承诺诱导消费者支付大额资金,最终却出现股票不存在、公司更名逃避责任的情况,符合诈骗罪的构成要件。根据《刑法》第266条,该行为涉及金额巨大,可能构成合同诈骗或集资诈骗罪;尤其当公司通过跨省更名逃避监管时,更凸显出其主观恶意。
从管辖权来看,王德悦指出,依据《公安机关办理刑事案件程序规定》,犯罪地与犯罪嫌疑人居住地的公安机关均可管辖。本案中,深圳是原注册地与主要行为实施地,河南是现注册地,广东梅州是酒厂所在地,三地均属于犯罪地范畴。实务中,优先由主要犯罪地立案,因为其是核心行为的策划、实施地,便于查清案件事实、抓捕犯罪嫌疑人;若管辖存在争议,由共同上级公安机关协调或指定管辖。
王德悦建议,消费者应通过法律途径维护自身权益,首先,收集合同、转账记录、兑换证明等相关证据,向公安机关报案,以推动立案侦查并追赃挽损;其次,同步提起民事诉讼,主张解除合同、返还全部款项并要求赔偿损失;此外,可向市场监管部门或金融监管机构投诉,举报其虚假宣传、非法经营行为,推动行政查处。
北京德恒律师事务所律师韩克强也指出,南台国际以“买酒赠送股权、承诺上市分红”为噱头,面向社会吸收大额资金,结果股票根本不存在,公司还跨省更名、拖延推诿。这种行为,不是简单的消费纠纷,而是典型的非法集资类犯罪,消费者可以欺诈、合同目的无法实现为由,起诉要求解除合同、全额退还款项,并主张利息损失。有条件的,可以申请财产保全,防止公司转移资产。
红星新闻记者 俞瑶 李海颜
编辑 肖世清 审核 高升祥