
一、当日行情分析
1、市场观察
3月18日,A股市场迎来修复性反弹,三大指数全线收红,成功止住了前一日的调整态势。科技股成为引领市场反弹的绝对主力,而此前强势的周期板块则遭遇大幅回调。
截至收盘,上证指数涨0.32%,结束日线4连阴;创业板指表现最强,大涨2.02%。两市全天成交额约2.05万亿元,较前一交易日继续缩量1618亿元,创下本月新低。这表明反弹主要由存量资金主导,市场追高意愿依然谨慎。
连板股题材分析:化工龙头孤军深入


趋势股题材分析:算力与芯片归来

3月18日的市场是“科技股的全面反攻,周期资源股的集体溃败”。这种清晰的此消彼长表明,市场资金正在重新聚焦于具备高景气度和长期产业趋势的科技成长方向。
2、若以色列遭受协同攻击,它可能动用核武器







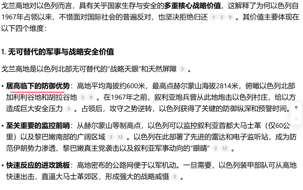
3、以色列戈兰高地被蚕食



1、巨头涨价了

阿里云涨价情况:3月18日午间,阿里云官网发布公告,因全球AI需求爆发、供应链涨价,对AI算力、存储等产品进行价格调整。其中平头哥真武810E等算力卡产品上涨5%-34%,文件存储产品CPFS(智算版)上涨30%,最高涨幅达34%。
百度智能云涨价情况:同日盘后,百度智能云也发布AI算力、存储等产品调价公告,AI算力相关产品服务上调约5%-30%,并行文件存储等上调约30%。
涨价核心原因:除了公告中提到的全球AI需求爆发和供应链成本上涨,据知情人士透露,此轮涨价另一个重要原因是“Token调用量暴涨”。春节期间AI Agent应用爆发,阿里云的MaaS业务百炼在今年1-3月创下了历史最高增速,阿里云正在将紧缺的AI算力资源向Token业务倾斜。
行业背景:这并非孤立事件。此前海外云厂商如AWS(1月22日上调15%)和谷歌云(1月27日最高上调100%)也已上调核心云产品价格。国内腾讯云也在3月11日对部分模型价格进行了调整。
市场影响:这一系列涨价事件确实释放了明确信号——由AI驱动的算力紧缺时代已至,国内云计算产业链的价格拐点正式确立。这标志着云计算行业从过去“只降不涨”的价格战模式,转向因AI需求爆发和成本压力推动的价值回归阶段。
以OpenClaw为代表的AI Agent应用的爆发式渗透,带动Token消耗量较传统对话式AI呈现几何级跃升。这标志着AI产业价值正从“模型能力”向“任务完成能力”迁移,将传统一次性的问答升级为持续性、多轮调用的复杂工作负载。
2026年将是中国算力需求从“云端训练”向“训练+推理”双轮驱动转型的关键之年,当供给跟不上需求的爆发,云基础设施将进入通胀时代。这是一个大周期的拐点,AI算力基础设施有望迎来确定性较高、持续性较强的增长。
2、青云科技
青云科技的主营业务是向客户提供云计算产品与服务,其收入主要来源于两大板块:

26年的增量在哪里?

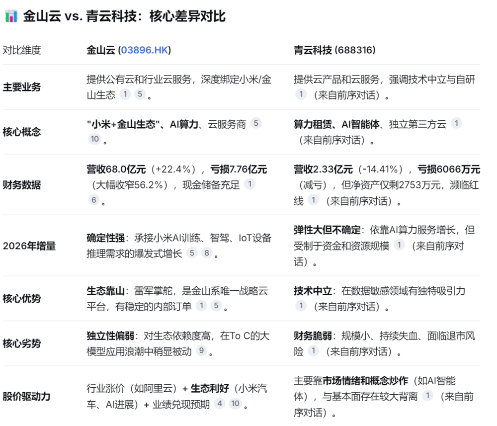
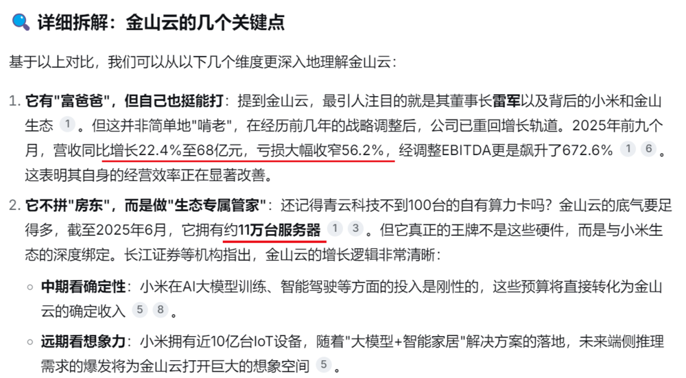
3、金山云 (03896.HK)


26年的增量在哪里?

当下股价驱动力是什么?

1、断油危机升级!多国紧急找油

泰国、越南、菲律宾等东南亚国家同样受到不小冲击。

2、油轮持续紧缺
受美以与伊朗冲突影响,霍尔木兹海峡被控,全球原油日缺约800万桶。 产油国因储油空间有限已减供,一旦解封,复产将推高运输需求。
同时,国际能源署释放4亿 桶战储,但下游“疤痕效应”或引发超额补货潮,未来油轮需求或超预期,行业景气度有望继续攀升。
由于冲突发生前中东地区原油海运出口量约为1700万桶/天,即使考虑沙特东西向管道、阿联酋富查伊拉管道满负荷替代补充以及IEA成员国的战略储备释放补充,全球原油日均净缺口仍有约达800万桶/天。
当前全球原油日均净缺口约800万桶/天,倘若霍尔木兹海峡封锁1个月,预计全球原油缺口将
达2.4亿桶,该部分缺口若要在海峡解除封锁后的6个月内补齐(用于弥补已消耗的战略储
备),基本需要额外约40艘VLCC,约占当前VLCC总量的4.4%,占合规VLCC的5.3%。
当前霍尔木兹海峡通行受阻所带来的后续潜在超额补库,有望进一步驱动油轮行业景气上行。



1、低开高走 完全反包阴线
2、低开高走 反包阴线1/2
3、跳空高开 完全反包阴线
4、跳空高开 反包阴线1/2
5、缩量反包比放量有一定优势










特别声明:
本文有音频解读,可咨询虎子哥;
文中股票仅为投资逻辑,无任何买卖建议。
本文来自虎嗅,原文链接:https://www.huxiu.com/article/4843366.html?f=wyxwapp
上一篇:滚动更新丨A股三大指数集体低开,油气、煤炭板块逆势走强 a股超跌反弹两市成交突破9100亿元 a股全线大涨券商板块涨超10%
下一篇:早报|库克现身成都苹果50周年庆,李宇春受邀演出/微信灰度测试「折叠发图」功能/阿里、百度官宣算力涨价 2022苹果发布会库克登场 苹果发布会前库克现身中国