3月17日,闪送发布2025年度财报,报告显示,全年营收39.9亿元,同比下降11.9%;总订单量2.5亿单,同比下降10%。不过净利润实现扭亏为盈,达到1.1亿元,去年同期为亏损1.5亿元。
截至发稿,闪送股价为2.4美元,近一年来下降69.92%,市值为1.64亿美元,市场对其盈利的可持续性存疑。
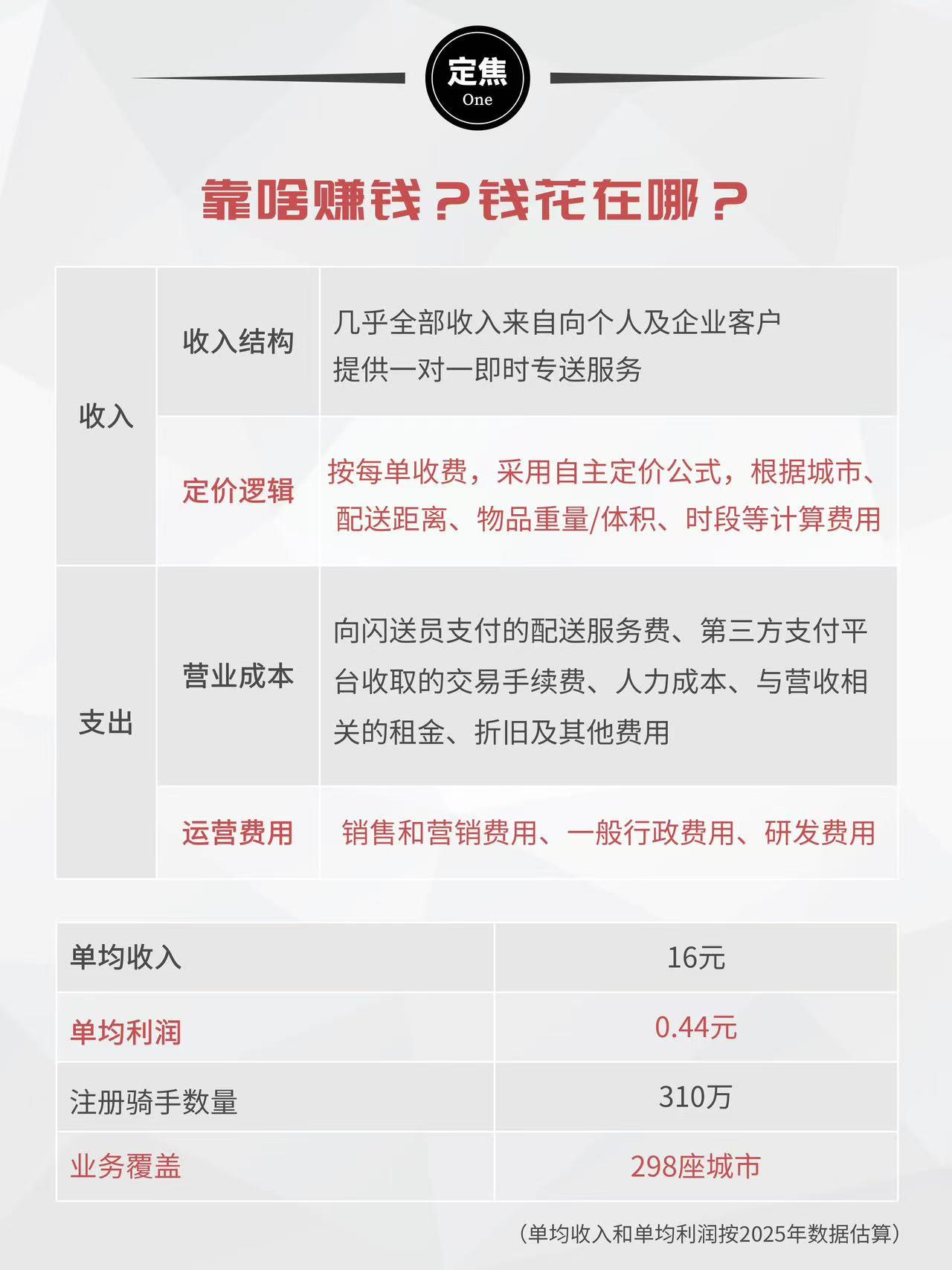
闪送的收入来源较为简单,几乎全部来自向个人及企业客户提供一对一即时专送服务,按单收费,定价会根据城市、配送距离、物品重量/体积、时段等动态计算。
2025年,每一单平均收入大约在16元,和2024年持平,单均利润在0.44元左右。此外,注册骑手数量为310万人,去年为280万。多了30万的骑手,却没有带动订单量上涨。
对成本与费用的管控,成为能扭亏的关键。
一方面,全年营业成本35.2亿元,同比下降12.9%,降幅超过营收下滑幅度,推动毛利率提升0.8个百分点至11.8%。
另一方面,运营费用4.2亿元,同比下降18.1%,其中研发费用降幅达41.3%,销售和营销费用、一般行政费用也同步缩减,推动营业利润从亏损2580万,转为盈利4630万。
拉长时间来看,2021-2025年闪送的业绩波动明显。
规模端,营收从2021年30.4亿元一路增长至2023年的45.3亿元,订单量从2021年1.59亿单增至2024年的2.77亿单,2025年双双回落至39.9亿元、2.5亿单,行业竞争加剧下增长触顶。
利润端,闪送盈利稳定性不足。2021-2022年持续亏损,2023年首次盈利1.1亿元(主要靠政府补助),2024年再度亏损1.5亿元,2025年重回盈利达1.1亿元,规模与2023年持平。
整体而言,闪送2025年的盈利主要依赖降本,而非业务规模的实质性增长,未来发展前景仍需进一步观察。
(策划:李梦冉,制图:李昱慧)


