8连板*ST熊猫,明起停牌核查 8连板股票 8连板后出现巨量阴线
创始人
2026-03-19 19:43:29

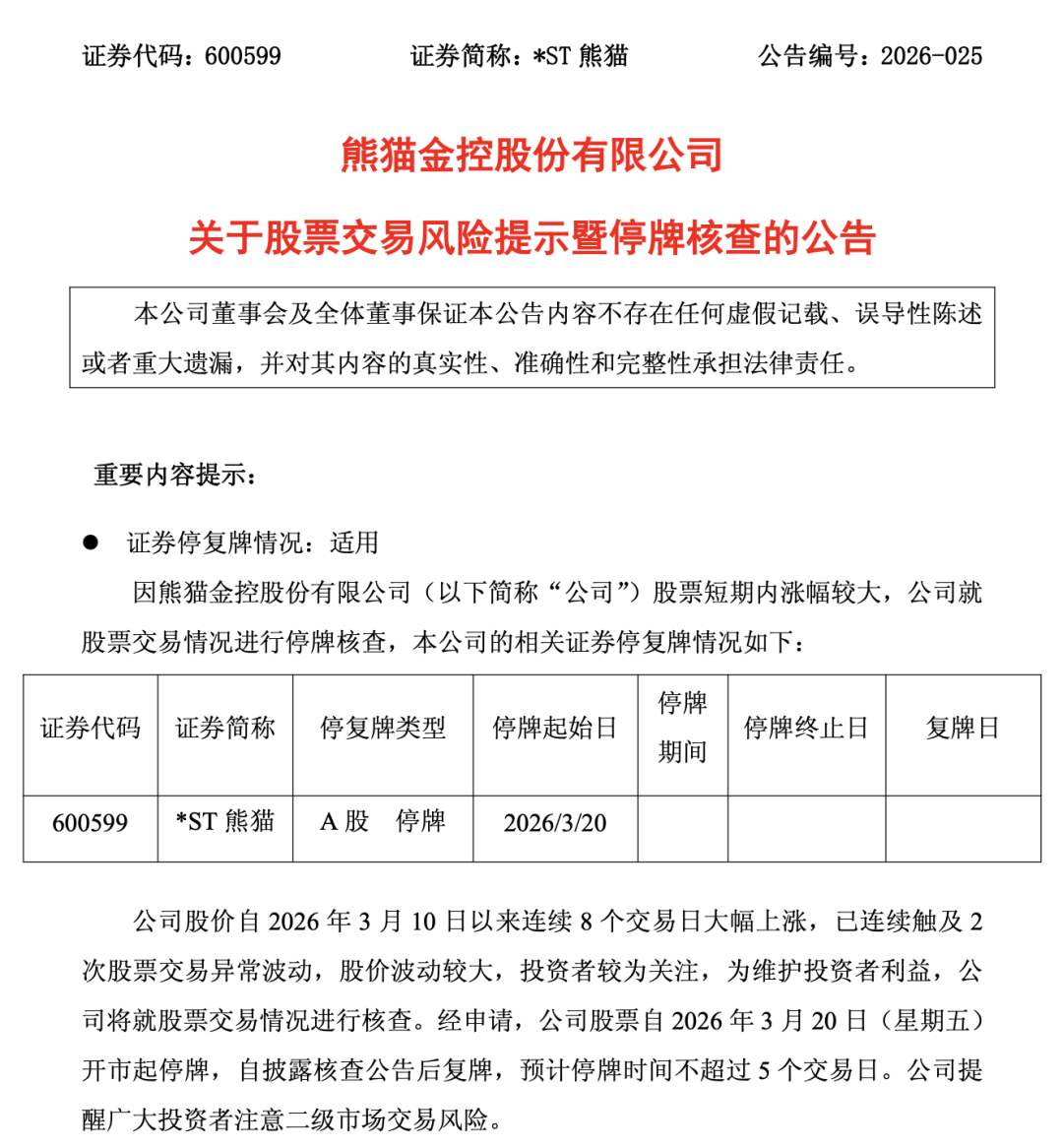
3月19日晚间,*ST熊猫公告,公司股价自2026年3月10日以来连续8个交易日大幅上涨,已连续触及2次股票交易异常波动,股价波动较大,投资者较为关注,为维护投资者利益,公司将就股票交易情况进行核查。经申请,公司股票自2026年3月20日(星期五)开市起停牌,自披露核查公告后复牌,预计停牌时间不超过5个交易日。


盘面上,截至19日收盘,*ST熊猫已走出8连板,今日收报6.18元/股。


编辑|钉钉

相关内容

热门资讯

增收不增利,Lululemon... 当国际市场计划开设的25至30家新店中大部分将出现在中国之际,Lululemon在这里的布局正在加速...
算力吃紧 云厂商集体涨价 算力... “龙虾”(OpenClaw)掀起的Token狂潮,正在把云厂商逼入一个尴尬境地:用户用得越多,自己亏...
三星面临史上最大罢工威胁 三星... 在人工智能半导体竞赛进入白热化的关键时刻,三星正迎来史上最严峻的一次劳资冲突。3月18日,由三星电子...
拉加德警告伊朗冲突对通胀构成实... 周四,欧洲央行行长拉加德发出了迄今为止最直接的警告之一,指出持续的伊朗冲突可能带来的通胀后果。她表示...
美国上周首申初请人数骤降至今年... 美国上周首次申请失业救济人数降至1月以来最低水平,进一步强化了“裁员仍然有限”的信号,为市场判断美国...