新国标落地半年后,多家电动两轮车品牌正酝酿涨价。
近日,爱玛、雅迪等电动两轮车品牌经销商向红星资本局表示,已收到厂家通知,将于4月起上调部分车型价格,包括两轮车和三轮车,涨价幅度在30-300元/台。另有九号电动车经销商透露,4月品牌优惠力度收窄,部分“一口价”车型较3月上涨100元/台。
提及本轮涨价原因,经销商一致对红星资本局表示,原材料上涨是核心因素。广发期货铝分析师王羿文称,从期货盘面来看,2026年以来,碳酸锂、铜、铝三大品种的走势均偏强,其中碳酸锂的波动幅度最为剧烈,但铝价对产业链的实际冲击更为显著。尽管碳酸锂涨幅更迅猛,但对单车成本增量约35元,而铝价上涨带来的成本增量约60-70元(较12月,理论测算)。
雅迪、爱玛等品牌计划涨价
经销商:已收到通知,涨幅30-300元
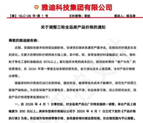
“要买电动车的可以下手了,4月1日开始上涨300元。”几天前,雅迪电动车经销商陈先生(化名)在其社交平台上透露了涨价消息,并建议有购车意向的消费者尽早下单。
3月30日,红星资本局从陈先生处获取的一则涨价通知显示,将从4月1日起,对出厂价统一调整,单台产品上调幅度为300元以上,具体车型调价明细以后续发布的产品价格执行表为准。落款为雅迪三轮车事业部,发文时间为3月17日。

图片来自经销商
不止雅迪,爱玛也将于同一时间上调价格。爱玛一店铺负责人向红星资本局发来价格调整通知,其中提到,计划于4月对二/三/四轮整车产品价格进行调整,平均每台车涨幅30-300元不等。该负责人透露,将采用逐步提价的方式,确保市场价盘稳定。
除直接涨价外,也有品牌选择缩小优惠幅度,“曲线”涨价。3月30日,九号电动车的一位经销商对红星资本局表示,公司发布了通知,从4月1日起更新优惠价格,优惠力度收窄了,有的“一口价”车型比3月涨了100元/台。

图片来自经销商
红星资本局注意到,有厂家在价格调整通知中提醒经销商和门店,在3月31日前完成必要库存准备,最大限度减少价格调整对终端销售节奏的影响。
涨价对终端的影响几何,仍有待观察。眼下已有经销商对此表示担忧,并提醒消费者可先交定金,后续再提车。
对于价格调整的更多细节,红星资本局致电雅迪和爱玛,截至发稿未获回复。
原材料成本飙升
铝价上涨单车成本增60-70元
提及本轮涨价原因,上述经销商一致对红星资本局表示,原材料上涨是核心因素。
红星资本局注意到,涨价通知中,品牌厂商也将原材料价格上涨,导致生产成本增加放在首位。一家厂商提到,受国际地缘冲突持续加剧,主要大宗原材料价格持续大幅上涨,其中铝、铜、铁等金属材料涨幅超过40%,塑料粒子等化工原料涨幅高达80%以上。随着原材料价格高位运行态势持续,叠加物流、能源等综合成本不断攀升,生产经营已面临严峻挑战。
对此,广发期货铝分析师王羿文对红星资本局表示,从期货盘面来看,2026年以来,碳酸锂、铜、铝三大品种的走势均偏强,其中碳酸锂的波动幅度最为剧烈,但铝价对产业链的实际冲击更为显著。据Wind数据,电池级碳酸锂2025年12月现货月均价约9.96万元/吨,3月均价(截至3月30日)飙升至15.64万元/吨,涨幅超57%,居三大品种中波动率最高。SMM1#电解铜3月均价约98540元/吨,较2025年12月均价上涨5.7%。SMM A00电解铝3月均价约24366元/吨,较2025年12月均价上涨11.1%。
王羿文分析到,单台电动三轮车电池系统成本占比约30%-40%,以较常见的48V、20Ah的三元锂电池为例,其碳酸锂使用量约0.6公斤;铝材在电动自行车中的应用主要集中在车架、车轮毂、电池系统外壳、电机外壳及各类功能件,单车用量约25-30公斤。经测算,尽管碳酸锂涨幅更迅猛,但对单车成本增量约35元,而铝价上涨带来的成本增量约60-70元(较12月,理论测算)。
回顾这波成本上涨传导至终端的路径,王羿文称,大宗商品涨价对终端的传导并非一蹴而就,通常需要经历“上游原料—中游部件—下游整车”的逐级传递过程。2025年四季度到2026年年初,铜、铝、碳酸锂等有色金属形成明确的上涨信号,零部件企业采购成本显著提升,但此时整车厂商尚未直接承受成本压力,多数企业选择观望并消耗库存原料。年后,零部件企业成本逐步显性化。随着原料价格持续高位运行,部件厂商与整车企业进入价格谈判周期,电池和车架等核心部件厂商开始调整报价。从传导时滞看,本轮涨价自2025年10月原料冲高至2026年4月终端落地,间隔约6个月,符合大宗商品向消费品传导的典型周期。
除了原材料成本上升,也有经销商表示,价格调整与品牌一季度促销结束有关。一季度包含春节,品牌会推出相应的优惠活动,通常都在3月底收尾,4月执行二季度的优惠价格。随着优惠政策的退出,终端售价自然回升。
红星资本局注意到,1-2月电动两轮车的销量呈下滑态势。中金研报援引奥维云网数据称,1月中国电动两轮车国内销量为345.7万台,同比下降3.6%;2月为298.8万台,同比下降37.9%。1-2月国内电动两轮车销量承压,主要系电动自行车国标切换、以旧换新补贴退出的影响,电动摩托车销量或相对稳健。
一边是原材料成本上涨,另一边销量承压。有业内人士表示,在成本上涨与销量承压的双重挤压下,企业涨价或是为了保住利润。
红星资本局注意到,爱玛科技在2-3月投资者关系活动记录中透露,维护合理盈利的其中一条便是提升高附加值车型占比和售价。
红星新闻记者 强亚铣
编辑 肖子琦
审核 官莉