今年前三月中国脑机接口融资已超去年全年,有望进入大规模商业化“黄金窗口期” 中国脑机接口2030年能上市吗 2026年脑机接口市场规模预测
创始人
2026-04-01 14:36:31

红星资本局4月1日消息,今日北京第四波科技智库联合中关村天成创新研究中心发布《中国脑机接口商业化前瞻报告》(以下简称“报告”)。

2026年,“脑机接口”首次写入政府工作报告,是中国“十五五”时期重点培育的未来产业之一。报告认为,在产业政策支持、技术突破和市场需求凸显三种因素叠加推动下,脑机接口技术有望进入大规模商业化落地“黄金窗口期”,2026年成为脑机接口规模化应用元年。


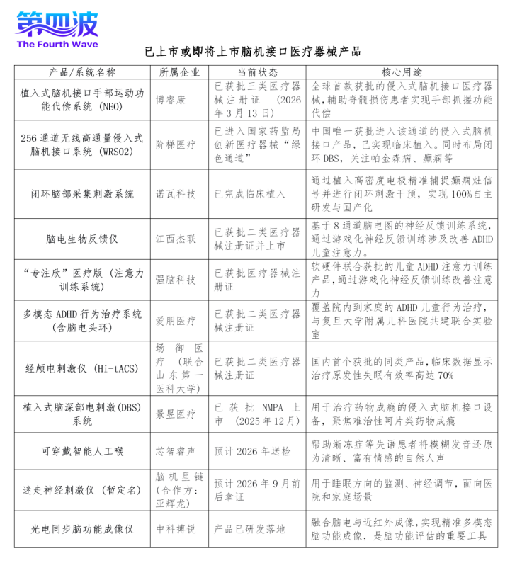
摘自《中国脑机接口商业化前瞻报告》

报告指出,脑机接口在医疗领域应用已从实验室探索进入规模化临床验证、早期产业化阶段。脑机接口商业化爆发,医疗应用是最可能的引爆点。

例如,芯智达“北脑一号”计划在2026年完成40例脊髓损伤患者的植入式临床手术。博睿康植入式脑机接口手部运动功能代偿系统获批三类医疗器械注册证,成为全球首款获批的侵入式脑机接口医疗器械。

同时,侵入式脑机接口临床应用进入“准商业化”阶段,临床试验的突破有望快速落地。以脑虎科技、博睿康、阶梯医疗为代表的企业,在临床试验中已经积累了丰富的案例。部分半侵入式和柔性侵入式产品已进入国家药监局的“创新医疗器械”绿色通道,预计2026-2027年将正式获批上市。这意味着侵入式脑机接口即将从“科研样品”转变为可收费的“医疗器械”,商业闭环即将打通。

报告认为,非侵入式脑机接口的产品形态也逐渐成熟,以强脑科技等为代表的企业,其智能仿生手、专注力训练头环、睡眠监测仪等产品已实现规模化量产,成本大幅降低。

脑机接口的市场前景引发研究机构的广泛关注。中商产业研究院预测,2026年中国脑机接口市场规模有望增至46亿元。中国信息通信研究院测算,2030年中国脑机接口产业规模有望达到100亿-140亿元。据麦肯锡预测,全球脑机接口在医疗应用领域的市场规模,2030年有望达到400亿美元,到2040年将突破1450亿美元。

报告预测脑机接口行业将显现头部效应,将出现3-5家具有国际影响力全能型龙头企业;在细分领域,如特定病种、特定材料或特定场景等,也将诞生若干隐形冠军企业,它们将构筑较高的技术壁垒,并带动整个行业发展。

融资方面,报告显示,2025年以来脑机接口企业融资进入空前活跃期,2026年前三个月,脑机接口企业融资总金额已超2025年全年。


摘自《中国脑机接口商业化前瞻报告》

其中,强脑科技开年即获约20亿元融资,是迄今中国脑机接口史上最大单笔融资;中国首家超声波脑机接口企业格式塔科技完成1.5亿元天使轮融资,刷新该领域天使轮融资最高纪录;阶梯医疗获得5亿战略融资,阿里巴巴领投,腾讯等跟投,标志互联网巨头深度布局脑机接口。

红星新闻记者 王田

编辑 肖子琦 审核 高升祥

相关内容

热门资讯

“美的集团”值得拥有 美的集团... 美的和海尔去年都交出了一份优秀的成绩单,两家公司都是国内家电企业成功出海的典范,只是选择的路线不同,...
香港市场销售翻倍 中海地产稳健... 2025年中海地产净利润130.1亿元,是全行业仅有的两家利润超百亿的房企。文/每日财报 南黎20...
约40名博士领衔AI药物递送,... 本文来源:时代商业研究院 作者:时代商业研究院来源丨时代商业研究院作者丨实习生杨军微编辑丨郑琳202...
百万包装“伪进口”,网红爆品“... 21世纪经济报道记者 刘婧汐4月1日,央视总台报道“进口”保健品乱象,抖音、天猫销量第一的叶黄素知名...
六大行2025年业绩答卷:全员... 全文共4709字,阅读全文约需10分钟过去一年,六大行总资产规模合计突破220万亿元大关,增速显著跑...