
以下内容来自久谦中台用研和电商工具
(扫码免费领取完整报告)
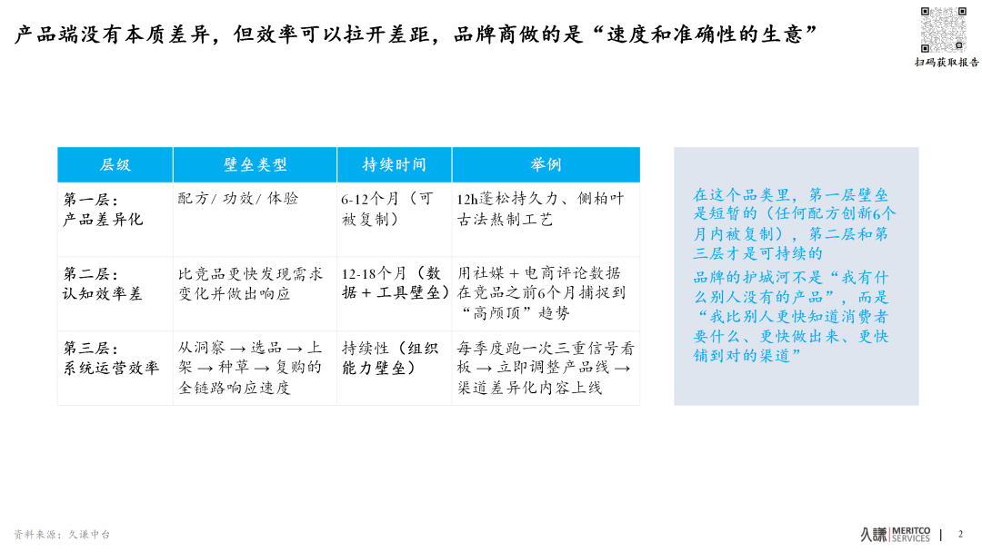
在洗发水这个赛道里,你有没有问过自己一个的问题:你的品牌,到底有没有真正意义上的护城河?
在分析了2023-25年洗发水商品电商销售数据、7万条社媒素人贴和电商评论后,我们发现:在这个品类里,传统意义上的竞争壁垒——品牌心智、技术专利、渠道垄断、消费者忠诚度——已经全部失效。

洗发水1-2天用一次,消费者对效果的感知极强且频繁,广告砸不出忠诚度 ;基础配方公开透明,你的“12小时蓬松”半年内就会面临20个复制品 ;渠道进入门槛几乎为零 ;而在“控油”、“蓬松”等赛道,极短的效果感知周期意味着极低的切换成本,忠诚度无从谈起。
这四点叠加,导致了洗发水竞争的本质滑向了价格战。
但好消息是,竞争壁垒不只有“产品差异化”这一种。在这个大市场 + 低壁垒的环境下,又快又准才是唯一可持续的护城河。

今天,我们将拆解久谦中台发布的《2026中国功效洗护生态趋势——洗发水专题》报告,带你看看什么是洗发水品牌的“三层壁垒”,以及如何用数据避开行业里最贵的错误。

01.行业最贵错误:
过半的资源投在了“死胡同”
为什么你在卖力做研发、砸种草,销售额却在萎缩?
数据揭示了一个令人震惊的资源错配:行业内有超过一半的供给资源,投在了控油、去屑、蓬松这三大红海功效上,但它们的单品平均销售额复合年增长率(CAGR)全部为负!
为什么会这样?因为很多品牌缺乏第二层壁垒——“认知效率差”。
他们还在沿用“哪个品类大就铺哪个”的旧逻辑 ,导致同质化竞争,利润微薄。
而真正掌握第二层壁垒的品牌,在2024年初就已经将资源从“蓬松”转向了“强韧/防断”。这正是认知的价值:它不一定马上让你多赚钱,但绝对能让你少亏钱。

以上研究内容来自久谦中台电商&用研数据库
02.认知效率差实战:
“蓬松”是假命题,蓝海在发根
所有人都在喊“蓬松是趋势”。从表面数据看,蓬松在社媒的提及率增加了11.7%,在电商评论提及率增加了13.7%,双端爆发。
但这其实是一个“同质化陷阱”。当我们系统性地分析了消费者语料后,会发现:2025年的消费者不再说“我头发不蓬松”,他们说的是“我扁塌”、“我细软塌”、“我贴头皮”。
这三个词指向的不是发丝的蓬松感,而是发根的支撑力。
扁塌、细软塌、脆弱易断等发丝结构问题的高增长,与表面症状(如干枯毛躁)的萎缩形成了鲜明对比。如果你在2024年初就看到了这个信号,你比还在押注“蓬松”的竞品早了整整一年,这在洗发水行业意味着一个完整的新品开发周期。

以上研究内容来自久谦中台电商&用研数据库
03.选品红绿灯:
用数据终结“拍脑袋”决策
如何确保你的选品不是盲目跟风?报告中提供了一个“三绿才下注”的实战决策工具。
我们需要交叉验证三个维度的信号:
1. 供给趋势(品牌是否在响应)
2. 声量趋势(消费者是否在讨论)
3. 满意率变化(现有产品是否解决了问题)
只有当三个信号同时为正(三绿),才意味着真实需求存在、有商业化动力且品类能兑现承诺,这种确定性机会才值得直接加注(如:脆弱易断→强韧/防断→侧柏叶)。
反之,如果是“两绿一红”(如扁塌:声量高但满意率暴跌-18.7%),则需要评估自身产品力是否能补齐短板 ;如果是“三红”(如油性发质→控油→海盐),那就是明确的退出信号。
这就是第三层壁垒——系统运营效率的具体体现:让选品决策从个人直觉,变成可量化、可重复的系统化工具。

以上研究内容来自久谦中台电商&用研数据库
04.流量深坑:
声量≠利润,19.9元的“沉默口碑”
在洗发水品类,“声量大”绝不等于“利润高”。
我们发现,某些成分(如侧柏叶)虽然在社媒上声量极高(提及率变化率11.1%),但在电商评论端的增长却极其微弱(仅1.0%)。
这并非产品不好,而是陷入了“19.9元的沉默”。低价虽然降低了试错门槛,但也剥夺了消费者写评论的动力——“才花了20块钱,懒得写”。
没有电商评论,就没有口碑飞轮,后续消费者就不敢下单。这说明品牌缺乏第三层壁垒的闭环运营——你不能只会花钱种草,还需要有一套机制(如养发日记卡、扫码领赠品)来激活购后分享,完成信任闭环。

以上研究内容来自久谦中台电商&用研数据库
获取你的《生存指南》:构建三层壁垒
洗发水行业不缺供给,缺的是“答对题的供给”。
你的品牌,是在卖一个“两小时的蓬松体验”,还是在解决一个“两个月的头皮健康问题”? 如果你不想被低价内卷的公式锁定,你需要建立起比竞品更快的认知系统。
这正是《洗发水功效趋势深度分析》报告能为你提供的价值。在这份长达44页的报告中,你将获得:
品类命运矩阵:帮你提前判定哪些品类能建立“恐惧忠诚”享有溢价,哪些注定陷入零忠诚的价格战。
供需对齐全景图:拆解核心承诺链,找出唯一实现需求、功效、成分三端正增长的“完美闭环”。
成分投资红绿灯:明确指示哪些成分应重仓,哪些需验证,哪些是急需修复的“定时炸弹”(如二硫化硒)。
三大电商渠道差异化策略:为什么同一功效在京东的效率高于天猫?如何针对“三种消费者物种”制定不同话术。
谁先看到数据、谁先构建决策系统,谁就能先跳出泥潭。
本文不构成任何投资建议,市场有风险,决策需谨慎
咨询项目合作可联系合伙人
关于久谦中台
十五年的研究沉淀
三百个行业领先客户 + 四百位全职研究员
中国最领先研究机构 + 累计执行五千个项目
II
全面且独特的数据集
融合线上线下 + 兼容定量定性 + 覆盖广泛行业
十年固定成本沉淀 + 支撑多层次分析推理
III
在商业领域最领先的大语言模型
抽象共性 + 微调特性 = 实现更全面的计算
解决发现趋势与创新相关等人类难以回答的问题
科学技术改变专业服务
服务进步的群体 & 解决时代性问题
与时俱进的专业追求 + 朴素具体的工程文化
更多内容,点击下方关注