文 | 半导体产业纵横
EDA 禁令发布之际,市场瞬间炸开了锅。
而近日,这则禁令又释放出新的信号。
美国时间7月2日,西门子表示收到美国政府通知,已解除对中国大陆出口芯片设计软件的限制。根据该公司声明,已恢复向中国客户全面提供其软件与技术服务。
同时新思科技(Synopsys)和楷登电子(Cadence)也已收到解除对中国出口限制的通知。
此次禁令解除距离禁令发布刚刚过去两个月。
2025年5月29日,美国商务部工业和安全局(BIS)颁布了一项禁令,要求上述EDA三大巨头全面停止向中国提供芯片设计软件。此次管控的核心目标是严格监管与人工智能相关的芯片开发设计,并进一步加强对所谓实体清单企业的管控。
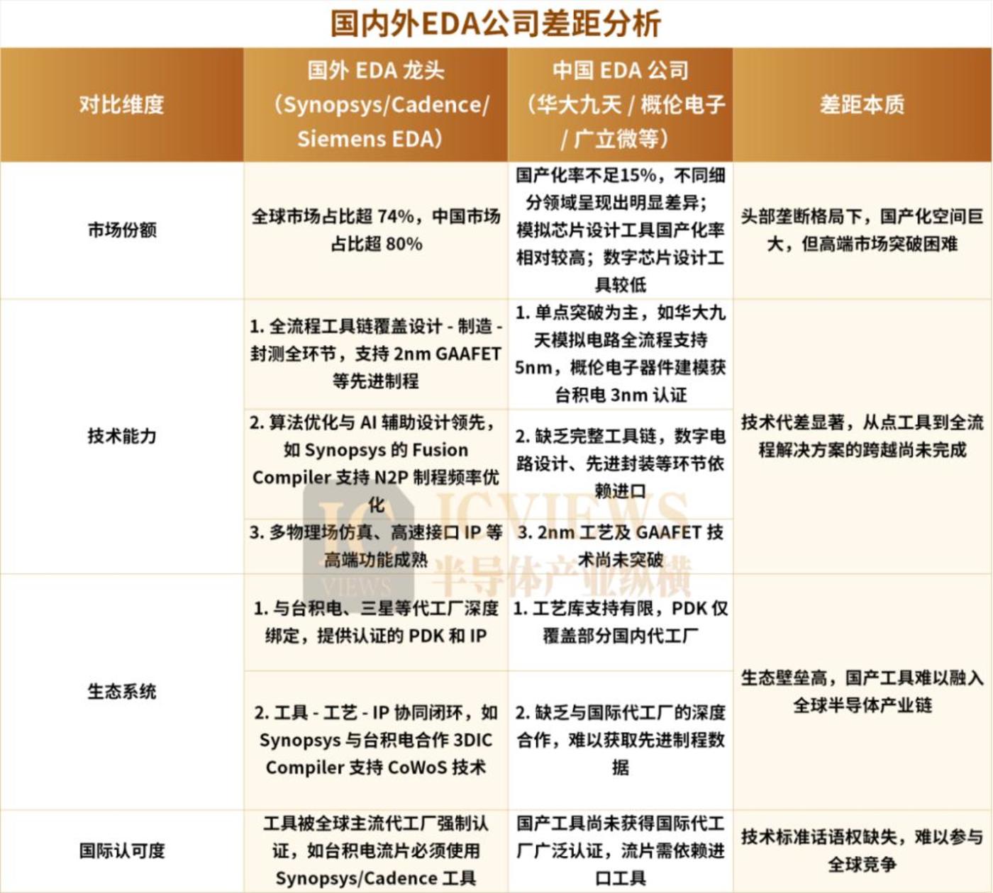
在全球的EDA市场中,美国厂商占据了垄断地位,根据TrendForce的数据,到2024年,Synopsys、Cadence和Siemens EDA这三家美国公司分别占据全球EDA市场32%、29%和13%的市场份额,三者合计市场份额高达74%。而就国内EDA市场,三巨头在中国EDA市场份额超过80%。
自2018年以来,美国针对 EDA 工具已发起多轮限制行动。
2019年与2020年,美国先后将几家中国头部半导体/科技公司列入实体清单,限制其获得高端EDA软件。
2022年,美国商务部通过修订《出口管理条例》(EAR),新增出口管制分类编号 ECCN 3D006,专门针对可用于设计 GAAFET(环绕栅极晶体管)结构的 EDA 工具实施管控,该工具主要用于 3nm 及以下芯片设计。
在国内 EDA 软件高度依赖进口的情况下,若无法获取相关工具,将直接影响技术研发进程。
至于EDA如何占据如此重要的地位?
笔者将它总结为:技术难度高+垄断与深度绑定。
EDA即电子设计自动化(Electronic Design Automation),也被称为“芯片之母”。其包含一系列从设计到制造的软件工具,涵盖了功能设计、布线、验证等环节,是芯片设计中不可或缺的重要组件。
在前端的设计中,随着芯片设计越来越复杂,流片成本也越来越高昂。据悉,最低端的芯片流片一次都要花费数十万元以上,先进制程的甚至要过亿元,中小型芯片企业难以承受多次流片的成本。因此,芯片设计需要追求成功率,自动化设计工具可以极大避免芯片电路设计和布局错误,降低损失。
因此,在芯片设计中,EDA至关重要。
在芯片制造环节,国际EDA龙头又对芯片设计公司形成垄断。
简单来讲,集成电路产业经过漫长时间的分工与整合,产业链上下游的各个环节,存在着“互相适配”的绑定关系。
上游的指令集架构、EDA工具,再到制造中的光刻机、刻蚀机等,乃至后端的封测设备,每个环节的研发和改进都需要上下游环节的配合协作、相互适配。
举一个简单的例子,在台积电的技术更新中,用户时常可以看到PDK一词。PDK全称Process Design Kit,即工艺设计包,可以理解为代工厂某一节点的用户使用说明,其中包括这一节点的设计规则、仿真模型、技术文件等设计参数。
这也意味着,倘若下游芯片设计公司要设计芯片,就需要台积电等晶圆厂提供开发数据包PDK,PDK包含了对EDA软件的授权验证,EDA软件没有授权验证就无法使用PDK工具包。
并且,并非所有制程节点的PDK都是相同的,比如台积电3nm至今为止已经推出了N3B、N3E、N3P、N3X四个版本,每个版本都对应不同的PDK。
通过这种方式,EDA 龙头企业与芯片设计公司深度绑定,使得这些公司不得不及时更新自己的 EDA 工具。
中国EDA行业起步于20世纪80年代,1986年诞生的国产集成电路计算机辅助设计系统"熊猫系统"标志着行业开端。然而,受制于当时国内半导体产业基础薄弱、研发投入不足等因素,国产EDA发展缓慢,市场长期被国际巨头垄断。
目前国产EDA和国际EDA龙头还存在较大的差距。
对于EDA公司来说,EDA集成度越高,便越具备优势,然而全套EDA工具,极为复杂。
EDA工具可被细分为三大类:数字芯片设计全流程EDA、模拟及混合电路设计全流程EDA以及集成电路制造类EDA。
其中,数字电路设计全流程工具可根据设计流程分为前端和后端两大部分,而前后端又有不同的设计工具和验证工具;模拟及混合电路设计工具则专注于电路设计、仿真验证到物理实现;而集成电路制造类EDA工具则用于开发制造工艺平台和晶圆制造。
上述EDA三巨头均可提供设计全流程EDA工具解决方案。
近年来,以华大九天、概伦电子、广立微等为代表的国产EDA企业通过聚焦细分领域和差异化竞争策略,逐步在市场中站稳脚跟。 华大九天重点在数字电路设计,前端以及部分后端具备较完整的数字EDA解决方案;概伦电子的EDA解决方案则是专长于模拟电路设计;广立微专注于EDA验证工具。分别来看,三大厂商暂时都还未具备独立的全流程EDA工具链能力。整体来看,使用多家国产EDA点工具组合,理论上可以覆盖全流程,不过在某些领域能力较为薄弱。EDA工具的其他重要参与者包括芯和半导体、芯华章等。


国产EDA企业在先进制程支持、工具链完整性方面与国际巨头存在明显差距,特别是在3nm以下工艺、多物理场仿真等前沿领域几乎空白。生态层面,上文提到,EDA作为高度依赖上下游协同的工具软件,需要与晶圆厂、设计公司构建紧密的PDK(工艺设计套件)适配关系,而国际三大巨头已与台积电、三星等领先晶圆厂建立了数十年合作,形成了极高的生态壁垒。
不过,这种局面正在发生积极变化:一方面,美国对华高端EDA工具出口管制倒逼下游企业加大国产软件验证和导入力度,部分半导体龙头已积极构建本土EDA生态;另一方面,本土企业通过技术创新和战略并购,正逐步向数字设计全流程、高端制程支持等"深水区"进军。
技术上,国内EDA企业除了加强自主研发外,更加快了并购的脚步,如华大九天收购了芯和半导体,补齐了射频设计工具的短板。在生态重构上,除了国家引导的生态协同外,国内厂商积极参与 RISC-V 开源生态,推动国产 EDA 工具接口标准化,降低对美系工具的依赖。
概伦电子也抛出价值数十亿的重磅收购——通过发行股份及现金支付,全资收购锐成芯微(半导体IP市占率15%)及控股纳能微。概伦电子的主要产品为设计类和制造类EDA全流程解决方案,在模拟、存储、射频、平板显示、数字电路领域具备领先优势。收购锐成芯微,概伦电子补全了在模拟、数模混合、存储、射频、接口等领域的IP布局,有望实现技术和客户的协同效应,提升公司在EDA和IP领域的产品开发和客户拓展效率,助力公司成为领先的EDA+IP平台型企业。
那么此次解除出口管制,又会给中国半导体行业带来哪些影响?
从积极方面来看,对于中国半导体产业来说,能够重新获得国际先进的 EDA 技术和产品,有助于企业提升芯片设计能力和效率,加速高端芯片的研发进程,缩小与国际先进水平的差距,推动国内半导体产业的高质量发展。
从消极方面来看,进口EDA技术固然先进,但是倘若断供手段再来一次呢?要知道。暂时的EDA工具管制解除,并不等于技术安全,美国商务部保留政策回调权利,当前解禁的局限性不容忽视。
那么解禁后可能面临的局面可能会是怎样?
从产业短期运行来看,国内半导体企业将快速重启与国际 EDA 巨头的合作,高端芯片设计项目得以恢复推进,部分先进制程研发有望提速。然而,这也可能加剧对进口工具的依赖,当企业习惯使用成熟且高效的国际 EDA 工具后,对国产化方案的探索动力或被削弱。
此前美国突发断供EDA软件后,合见工软、芯华章、九同方等多家国产EDA厂商出手,宣布免费开放试用。倘若国际EDA三巨头重新占据市场主导,可能会挤压国产厂商的生存空间。在这一点上,国产半导体企业需要具备危机意识。
实现EDA软件的国产化才是重中之重。要真正摆脱技术依赖、实现产业安全,加快国产 EDA 设备的自主化进程才是关键所在。
这也意味着,实现EDA工具库的自主化,不仅需要华大九天等行业龙头企业加大研发投入,在算法优化、工具链整合等核心环节持续攻关;也离不开国产半导体企业给予国产工具更多实践机会,通过实际应用场景的反馈促进技术迭代升级。
唯有形成“研发—应用—改进” 的良性循环,才能逐步构建起自主可控的 EDA 产业生态,从根本上增强中国半导体行业的抗风险能力。