文 | alter
两年多前,Gmail的创建者之一Paul Buchheit在社交媒体上写道:“谷歌可能只需要一两年时间就会被彻底颠覆,AI将会消灭搜索引擎的结果页面。”
时间验证了Paul Buchheit的论断,焦点却是在中国市场。
过去一个多月里,百度、夸克、微博、知乎、小红书等平台陆续接入DeepSeek,和大模型的深度思考能力融合,重新定义了内容的呈现方式和用户搜索习惯,悄然开启了一场“深度搜索”战事。
本期内容将围绕日常生活中经常遇到的一些问题,包括健康、数码、美妆、游戏和最新事件,对DeepSeek R1(联网搜索)、百度AI搜索、夸克、微博智搜、知乎直答、小红书孵化的AI搜索应用“点点”进行横向对比,测试下“深度搜索”能力哪家强?
需要说明的是,由于“思考过程”比较长,截图仅展示最终答案。假如对结果的真实性存疑,可自行测试。
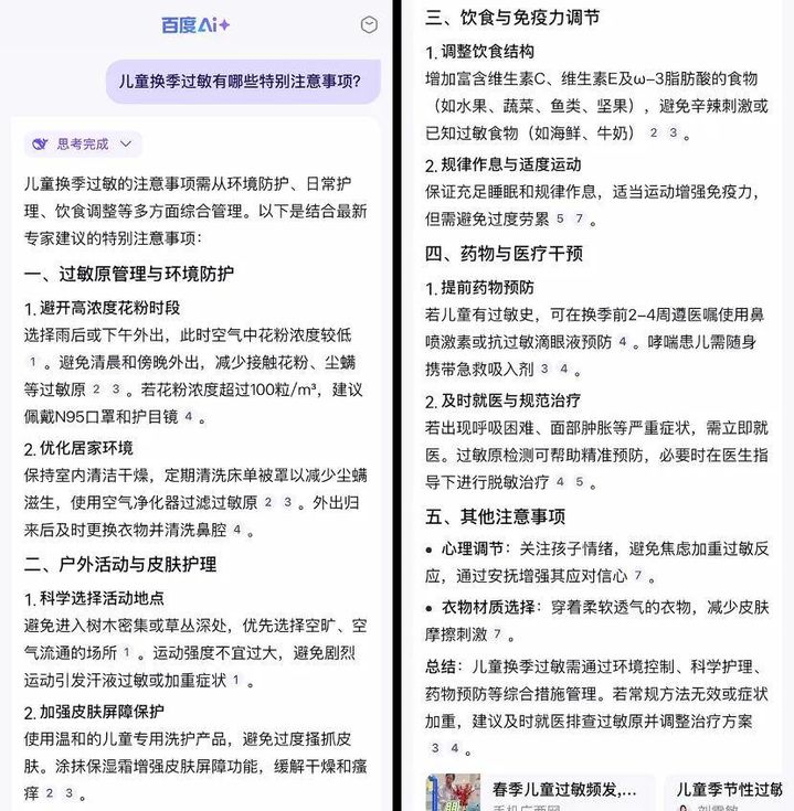
第一题:儿童换季过敏有哪些特别注意事项?
因为家里的宝宝是易过敏体质,就把很多家长正在头疼的问题作为测试的第一道题,用来验证内容的权威性和可信度。
先说结论:六个产品都达到了及格线,都提到了常见的过敏原,过敏的主要症状,日常护理需要注意的事项等等。原先需要查看几十篇文章或视频的知识点,现在只需要等待几十秒的时间。

DeepSeek R1意外没有标记内容来源,但输出的内容和百度、夸克差别不大,并未出现太多“幻觉”。

百度AI搜索的答案相对简洁了不少,聚焦在了花粉、螨虫等过敏源,然后梳理了对应的应对措施,和DeepSeek R1不相上下。

夸克的答案更为详实,将防护建议进一步细化到了皮肤护理、呼吸道护理,以及饮食调整、药物治疗、中医调理等建议,在内容的多样性方面比百度和DeepSeek R1有进步。

微博智搜、知乎直答和“点点”,因为本身拥有大量的UGC内容,表现出了各自的特色:“点点”没有太多增量信息,但排版上有着鲜明的小红书风格,视觉上更加友好。

知乎直答的参考资料全部来自站内,也在某种程度上暴露了知乎在健康类内容上的短板。

微博智搜的答案是让我们最惊讶的,原因是在搜索结果中给到了更多的增量信息,而且包含了权威媒体和专业健康类博主的原创视频,几乎可以直接作为预防手册使用。
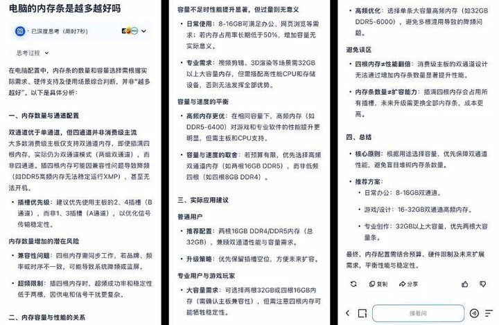
第二题:电脑的内存条是越多越好吗
这是一个很多人选配电脑时都会纠结的事,看起来比较专业,其实里面留了一个坑,用来测试不同AI搜索的用户友好性。
单从准确性上看,六个产品没有拉开明显差距,均考虑到了不同的使用场景,兼容性和稳定性,很多用户选购内存条时可能陷入的误区。比知识本身更重要的是,用户在提问时想要的答案是什么呢?

百度和夸克不可避免地出现了搜索引擎的常见弊病,首先介绍通道配置、内存性能等专业知识,最后简单提了下“根据实际场景选择”。

猜测症结主要在于数据源,百度和夸克的来源站点都以长篇的图文介绍为主,不少内容来自内存品牌的官网,看似是从专业的角度切入,却没有顾及到“小白”群体的认知能力。

相比之下,DeepSeek R1、微博智搜、知乎直答和“点点”都将使用需求放在了最前面,偏向于内容博主讲故事的风格,先让用户按需求对号入座,再结合专业的知识高速用户这么选的原因。

图:知乎直答第二题答案

图:小红书点点第二题答案
其中微博智搜和“点点”都在答案中引用了专业数码博主的科普视频。
不同的是,微博智搜在排版上将视频作为了答案的一部分,契合了小白群体的需求,譬如可以直接点击观看视频,通俗易懂地学习相关知识点。“点点”则将视频放在最后,仅作为延伸了解。
第三题:含玻色因和视黄醇的护肤品能一起使用吗?
前面两个问题中,平台的博主和UGC内容在很大程度上左右了输出内容,于是我们找来了一个和美妆相关的问题。
结果和我们预料中的一样。因为时尚美妆是内容营销的“重灾区”,AI搜索能否处理营销味儿比较重的内容,给出一份客观的答案呢?

鉴于DeepSeek R1从纯技术角度进行了回答,将作为判定其他内容是否被营销污染的“佐证”。

图:百度AI搜索第三题答案

图:夸克第三题答案
百度和夸克“终于扳回了一局”,尽管内容中出现了珀莱雅逆时光瓶、珀莱雅黑绷带等扎眼的产品名,整体上依然比较客观,自动过滤到了一些“软植入”,且成分介绍、注意事项、使用建议等都相对准确。

“翻车”最严重的是“点点”,可以看到平台想要规避营销类内容的努力,来源中特意增加了有来医生、百家号等外部内容,但“辅助方案”和引用的图片,有着浓浓的营销味儿。

同样的问题,微博智搜优先采用的是浙大一院主治医生的视频讲解,对两种成分的作用机制进行了通俗易懂的介绍,使用建议和注意事项中也提到了相关产品,但营销味儿弱了很多。

至于知乎直答,在这个问题下直接“摆烂”了,原因大概与第一题一样,和知乎的用户构成和内容侧重有关。
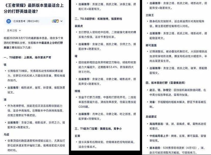
第四题:《王者荣耀》最新版本里最适合上分的打野英雄是谁?
如果说前面几道题都有相对确切的答案,我们找了到比较主观的题目,比如对《王者荣耀》里打野英雄的排序。
预料之中的,我们看到了六个不同版本的答案,不仅提到的英雄不同,同一英雄的排名也不同。为了尽可能客观,我们仔细查看了思考过程和来源,看看哪个AI在“实事求是”,哪个AI在“弄虚作假”。

图:DeepSeek R1第四题答案

图:百度AI搜索第四题答案

图:夸克第四题答案
有意思的是,DeepSeek R1、百度、夸克均采用了T0、T0.5、T1的分类方法,满满的专业评测范儿,只是英雄的排序全然不同。
在“思考过程”中可以看到,都注意了“网页”的发布时间,并提出查看“过去三个月的内容”,答案里仍采用了大量2023年乃至2018年的内容,DeepSeek R1被网友诟病的“幻觉”问题,总算是“暴露”了。

微博智搜和“点点”主要参考的是2024年12月份以后的用户内容,其中微博智搜“挖”出了二十多篇三天内的相关微博。我们认真查看了引用的每一条微博,发现微博智搜主要借鉴了多位金V博主的内容,并且在答案明确提及了英雄的特点和版本适配。

“点点”的回答同样不乏可圈可点的地方,特别是避坑提醒和上分小技巧,多了几分真实感,而非仅仅摘述科普文里的内容。

知乎直答遗憾地再一次“拉胯”了,猜测原因是同一个问题下有近期的回答,也有两三年前的回答,知乎直答并未对旧内容进一步按时间过滤,导致答案和其他几家出入最大。
第五题:平价的蜜雪冰城拥有塌房豁免权吗?
既然“时间线”成了某些深度搜索的短板,不妨进一步测试下——能否准确回答或梳理过去一周内发生的焦点事件?
起因是315晚会对蜜雪冰城门店使用隔夜柠檬片的报道,在舆论端却出现了反差,不同于对“沪上阿姨”的口诛笔伐,网友们再一次“宽恕”了蜜雪冰城,衍生出了“塌房豁免权”的说法,吸引不少自媒体进行解读。
恰恰是这个问题的答案,让我们对“深度搜索”有了更深刻的认知,绝非是一场同质化的竞赛,而是内容差异化的较量。

图:DeepSeek R1第五题答案

图:夸克第五题答案

图:百度AI搜索第五题答案
DeepSeek R1、夸克和百度主要参考的是新闻报道和自媒体文章,答案里的措辞有所不同,但有着相似的逻辑。同时也意味着,缺少UGC内容的情感和真实体验,很难拉开实质性的差距。

微博智搜在回答中提到了消费平权、品牌形象的防御性建构和危机传播的娱乐化消解,让我们看到了更多的维度,也再一次印证了微博在中文舆论场里的“阵地优势”;

“点点”在回答中提到了情感绑架、自我PUA式消费等议题,本质上也是对平台用户价值观的呈现;

知乎直答的表现中规中矩,但提到了“消费降级”,同样可以看到平台内容上的差异化……普通用户分享生活、观点、经验等真实感强的内容,才是深度搜索的魅力所在。
写在最后
由于时间关系,我们只测试了5道问题。
单就推理速度而言,百度、夸克位于第一梯队,无形中印证了百度和阿里的技术硬实力,点点和知乎直答处于第二梯队,微博智搜的思考速度稍慢了一些,用时和DeepSeek R1不相上下。
对于搜索的结果,暂时无法对几个深度搜索平台的优劣做出确定性的结论,但不乏一些值得关注洞察:
1、大模型的深度思考能力决定了体验的下限,但内容决定了体验的上限。
无论是百度、夸克,还是微博、小红书、知乎,接入的都是DeepSeek R1满血版,在底层的技术能力上实现了对齐,最大的差异其实在于各个平台所拥有的内容资源。
比如微博以前的搜索体验差强人意,直接原因就是基于关键词的搜索技术,导致来自权威媒体、行业大V的优质内容“沉没”。接入DeepSeek R1后,原本零散、碎片化的优质信息,被高效整合成清晰、逻辑性强且具备参考价值的搜索结果,在用户体验上有了极大改善。
2、深度搜索不只是“找信息”,而是“找真实、权威、有可信度的信息”。
大模型本身“没有价值观”,影响输出结果的是数据,社交平台上的UGC内容也就成了一把双刃剑:可能让答案更有“人情味儿”,也可能“污染”生成内容的准确性。
就像小红书里的美妆广告,搜索结果中不可避免地夹杂了太多的营销信息。并非没有“避险方案”,比如在特定领域调整UGC内容的权重,以外部可信内容为主,UGC内容为辅;或者像微博那样引入权威媒体和垂直领域的专业博主,用大量权威、可信的内容避免信息失真。
3、深度搜索的体验是不可逆的,将带来更加有效的商业变现路径。
俞军老师提出过一个著名的体验公式,即用户体验=(新体验-旧体验)-迁移成本。鉴于深度搜索相较于传统搜索的跨时代优势,用户体验在很大程度上是不可逆的。
新范式必然会带来新的机会。以内容付费为例,用户更愿意为高权威、高可信的内容付费,微博、小红书、知乎等社交类平台,或许可以在医疗、法律、财经咨询等垂直领域,构建信任型内容付费场景,通过搜索结果在专家和用户间建立信任的纽带,激励专家持续生产优质内容。
做一个总结的话:传统搜索的时代结束了,而我们正站在新时代的大门前,搜索不再是简单的信息检索,而是基于理解和洞察的信息重组与再创造,属于内容平台的下一个春天来了。