文 | 赶碳号科技
光伏组件越便宜,光伏电站的投资成本就越低,理论上就应该越赚钱,但现实情况却并非如此。随着光伏组件成了欧洲人的栅栏与围墙,我国很多光伏电站竟然也烂大街了。
光伏制造行业的价值体现,最后其实就是光伏电站,也是唯一的兑现形式。光伏电站资产本身越值钱,光伏制造行业就越有价值,反之亦然。所以,新增装机规模,决定着光伏制造行业的兴衰与枯荣。
光伏组件、逆变器、支架等,只能决定光伏电站的硬件成本,却不能决定光伏电站的价值。真正决定光伏电站资产价值的,似乎只有一个核心要素,那就是电价。
电价合理、划算,光伏电站的投资收益率就高,光伏制造业的日子就水涨船高。反之,光伏上网电价便宜甚至是负电价,光伏电站就会变成无人问津的低效资产、垃圾资产,光伏制造业当然也会亏得找不到北。
现在,在国内市场正出现一个诡异的现象:光伏电站正在成为不受欢迎的垃圾资产。
是我们的光伏电站建得太多了吗?是光伏发了大量的垃圾电、现在真的已经无法并网网消纳了吗?还是,光伏发电动了别人的奶酪?

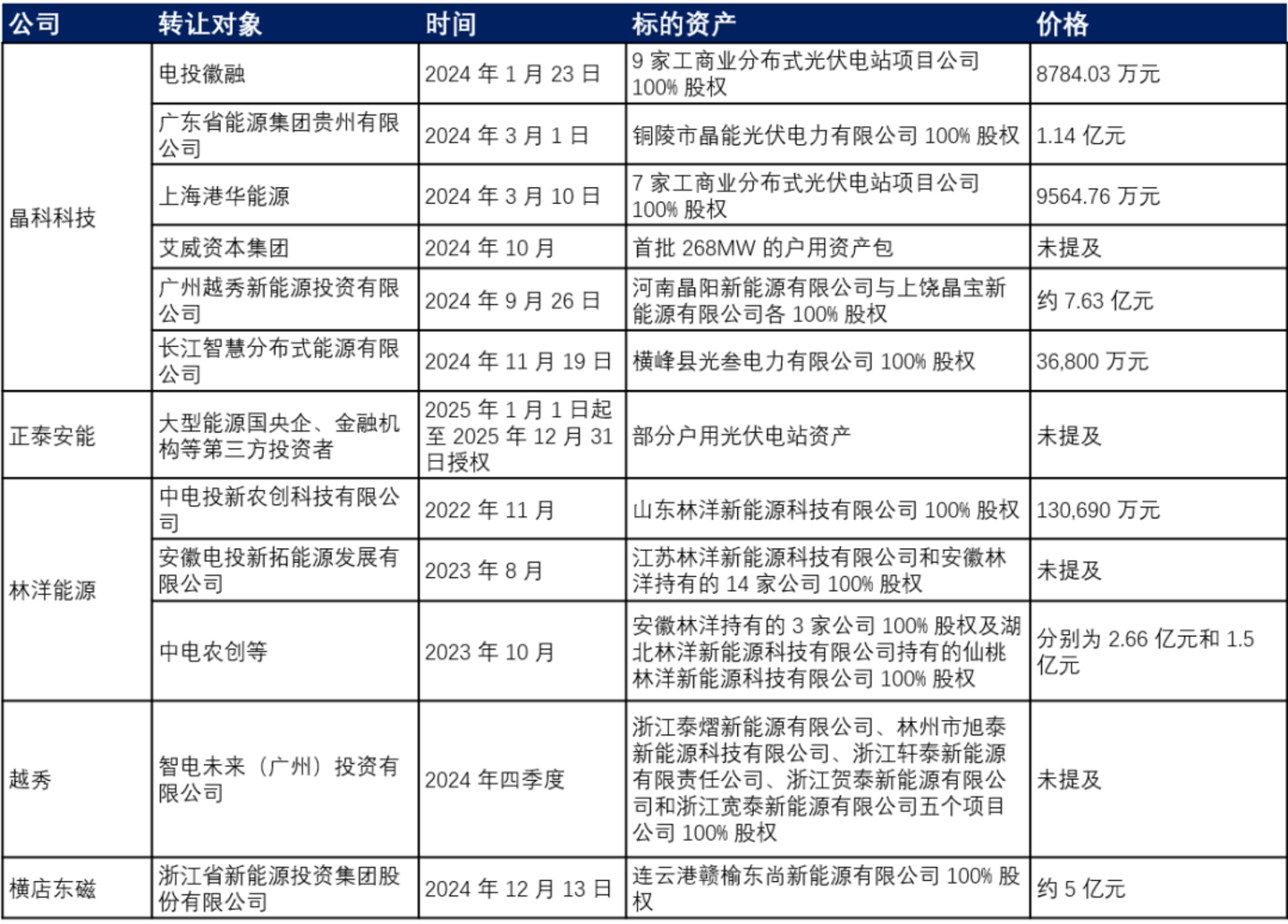
分布式电站企业向央国企转让电站情况;根据各家公司公告不完全整理
有投资当然就会有退出。不少民营企业转让光伏电站,很多都是采取“滚动开发、部分持有”的经营模式。但是,最近对于光伏电站资产的甩卖,却不是出自这种原因,而是光伏电站的投资收益出现了越来越大的不确定性。低电价、零电价、甚至负电价,正在击穿追光者的信仰。
赶碳号梳理了最近一两个月来的光伏发电上网情况:
山东:2024年11月,山东光伏现货均价为0.11 元/度,11月下旬,山东光伏现货均价一度降至0.03 元/度。
山西:2024年11月,山西光伏现货均价为0.18元/度,较2022年有所下降。
陕西:据电力市场交易服务商 “飔合科技” 统计,2024年11月陕西电力现货市场在光伏大发的11时至16 时,新能源均价全程都在0.1元-0.2元/度区间,最低现货均价在13时左右仅为0.10元/度。
宁夏:2024年11月1 日-30日开展的现货市场第四次结算试运行中,12时至15时光伏最集中的时段,新能源现货均价全程低于0.15元/度。
河北:2024年11月份,河北南网区域内在光伏大发的12时至15时,新能源现货均价几乎全程低于0.15元,在13时附近还跑出了最低价5分钱。
新疆:新疆电力交易中心公布的2025年度双边交易数据显示,光伏的申报均价较2024年小幅下降0.56%,降至0.16477元/千瓦时。

上述省份的脱硫煤上网电价
没有对比,就没有伤害。光伏发电好便宜,光伏真是个好东西,但光伏电站持有人,却笑不出来了!
随便挑个例子,重点说说甘肃。
2023 年,甘肃省光伏项目的综合电价在0.25至0.28元/kWh 之间。但到了2024年,甘肃出台了分时电价政策及新能源参与市场化交易的新规,谷时段新能源市场化交易电价上限为燃煤基准价的50%,结合 9:00至17:00 的谷时段划分,光伏参与市场交易的电价上限被设定为0.153 元 / 度,预计甘肃光伏电站全年的综合电价在0.2元/度左右,相较于2023年显著下降!
正泰在甘肃区域的集中式光伏电站上网电价从0.3元/千瓦时左右降至2024 年一季度的0.18元/千瓦时;晶科甘肃区域集中式光伏电站上网电价则从0.49元逐渐降至2024年一季度的0.27元/千瓦时,电价跌幅均达到40%以上。
之后,甘肃省对《关于优化调整工商业等用户峰谷分时电价政策有关事项的通知》进行了更新,谷时段调整为10:00至16:00,光伏综合电价略有上升,但仍大不如前。
有一位当地开发商在2022年获取光伏项目指标,2023 年年中开始建设(注意:是在光伏组件价格高点)并完成组件招标。然而,2024 年甘肃分时电价政策的执行以及新能源参与市场化交易的新规,使得该项目因电价调整而面临高达8000 万元的亏损。
市场经济,愿赌服输。但这真的就是市场经济吗?
现在,主要光伏企业在努力自律、自救,推动限产限价。在光伏发电市场化交易环节,却只有限产(限制上网),没有限价。
当然,并不能说上述极端的市场价格,就一定是被扭曲或者有什么其他人为的因素。只能说,僧多粥少,狼多肉少,一番竞争下来,就是这个结果。
赶碳号认为,除了市场竞争激烈以外,也有机制体制不顺、政策执行不到位等诸多问题。就以甘肃为例,一刀切式的分时电价政策,势必会对光伏上网电价产生负面影响。
稳定的政策预期,对于光伏电站来说非常重要。赶碳号认为,应该尽可能减少政策的频繁调整,制定长期稳定的光伏发电上网电价政策和可再生能源发展规划,为投资者提供明确的政策导向和稳定的投资环境,以增强投资者的信心。
预期管理真的很重要。
在2024光伏行业年会上,一位企业家表示,在他们所在的一个南美国家,他当地的合作伙伴从来不担心电费收不到的问题,因为只要对方不交电费,远程就可以给他停电,电价说好多少就是多少,没有博弈,没有人敢不交钱或少交钱,这就是预期。
2024年11月19日,晶科能源发布公告称,转让其全资子公司晶科电力有限公司持有的横峰县光叁电力有限公司100%股权所对应的光伏电站。
晶科科技对原因也解释得很清楚:“随着电力市场化交易改革的逐步推进,光伏电站特别是地面光伏电站,已由过去的保障性收购逐步向电力市场化交易过渡。本项目所发电量未来强制参与市场化交易的比例将逐步提高,公司长期持有该项目面临的电价波动、收益不确定性风险增加。”并且,“通过本次交易,公司可提前锁定项目收益,实现资源的快速变现,降低不确定风险;同时快速回流资金,优化资产结构,降低财务风险。”
现在,电站投资方担忧电力市场改革,将会给他们带来的收益的不确定性。
虽然还有诸多问题,我们也欣喜地看到,《能源法》已出台,明确支持优先开发利用可再生能源,提高非化石能源消费比重。在完善消纳保障机制方面,《能源法》进一步完善了可再生能源电力的消纳保障机制,明确各省市的最低保障消纳制度,压实了供电企业、售电企业、相关电力用户等的消纳责任,使得光伏电站的发电量能够得到更稳定的消纳,降低了因消纳问题导致的收益风险,稳定了电站的运营预期。
2024年底,天合光能董事长高纪凡在苏州有个演讲,其中一段令赶碳号有些动容。
高纪凡说,“有一点我是相信的,现在的生产关系,可能是约束生产力发展的。但历史规律证明,归根结底,生产力的发展是根本的驱动因素。生产关系在某个历史阶段,会自我改变,来适应生产力的发展。
我相信,未来的电网,肯定会变成支撑或支持新型电力系统或新型能源体系的新的平台——这是必然的趋势。所以,我们要去改变,要自己去做一些破局和实践,让中央看到,让全社会看到,给所有人以信心和动力。现在,在美国、澳大利亚、欧洲,新能源体系实际上已经建立起新的局面。”
这段讲话的站位很高。赶碳号个人认为,光伏上网电价不够合理,让光伏电站资产这样的绿色产业、金色产业,一下子变成了低效资产甚至是垃圾资产,其本质上,就是在电力新能源领域的生产关系与生产力的关系,还没有完全理顺。
完善的市场机制,健康的生产关系,自然可以促进可再生能源领域的生产力进步。比如,通过建立公平竞争的电力市场、碳交易市场等,能够为可再生能源提供合理的价格信号和市场空间,从而激励光伏企业加大研发投入,扩大生产、投资规模。
相反,不完善的市场机制,落后的生产关系,也会制约光伏这个新质生产力的发展,比如市场准入限制、价格管制、政策机制体质不完善等等,可能会导致企业创新动力不足,资源配置效率低下。
但是,归根到底,生产力将决定生产关系。可再生能源技术的发展,提高了能源的生产效率和利用效率,如储能技术的应用,就可以有效解决可再生能源发电的间歇性和不稳定性问题,使得可再生能源能够更稳定地接入电网、并参与市场交易,从而改变和重塑各市场主体之间原有的利益分配关系:电网企业、发电企业、储能企业以及电力用户等等。
一切问题,其实都是发展中的问题,都只是“成长的烦恼”,都要靠发展来解决。你你相信什么,就能看到什么。
光伏企业当下最重要的就是努力做好自己,活下来,活得尽可能强壮一些。同时,我们要对正在持续推进中的电力市场化改革,抱以耐心,充满期待!
上一篇:240万切片不是主播的登云梯