文 | 三川汇文化科技,作者 | 无花果,编辑 | 半岛
《哪吒2》突破150亿元票房的背后,是药学专业出身的饺子用实验室级的严谨打磨;《深海》缔造的视觉奇观,源自软件工程背景的田晓鹏及团队研发的粒子水墨渲染技术;《黑神话:悟空》引爆全球游戏圈,与生物医学工程出身的冯骥还原中国古建筑场景密不可分。这些非科班“理工男”的崛起,不仅改写了中国数字文化产业格局,更暴露出传统教育体系的深层危机……
2025年全国两会期间,教育部部长怀进鹏在“部长通道”的发言掷地有声:“人工智能与机器人技术的突破,既是中国科技创新能力的明证,更是教育改革的风向标。”这番表态直指时代命题——在文化科技深度融合的浪潮中,如何打破学科壁垒,培养兼具科技理性与人文情怀的复合型人才?
这一战略思考的紧迫性,在文化产业实践中得到生动印证。国家统计局数据显示,2024年我国数字文化产业规模突破5.9万亿元,年均复合增长率约为25.40%。另据人社部调查分析,目前我国人工智能人才缺口超过500万,国内的供求比例为1:10,其中兼具科技素养与人文底蕴的复合型人才缺口高达87万。
这种现象既揭示文化新质生产力发展的巨大潜能,也暴露出传统教育体系与产业变革间的结构性错位。为此,探究跨界人才培养的深层机制已成当务之急,一场关乎未来竞争力的教育革命已势在必行。
中国文艺界的跨界基因早有脉络:鲁迅弃医从文,以《狂人日记》解剖国民性批判;余华从牙医转型作家,用手术刀般的笔触写就《活着》;罗大佑毕业于中国医药大学,以《童年》等代表作影响了整个华语乐坛。这种“医文互通”现象,本质是系统思维与人文关怀的创造性转化。

在当代文娱领域,护理专业出身的毛不易通过《像我这样的人》展现人文洞察,其独特的音乐风格赢得了年轻一代的喜爱;卫生管理专业的许嵩用《雅俗共赏》《庐州月》《燕归巢》《南山忆》等诸多作品表达了当代青年对于感情和人生的态度,进一步拓展了“理工人文”跨界实践的边界。
聚焦当下文化科技领域,《哪吒》导演饺子(药学专业)创造了中国动画票房的传奇,更在艺术表达上将东方文化提升了新的高度;《深海》创作者田晓鹏(软件工程专业)带领团队攻克了粒子水墨渲染技术难题,为动画电影的技术创新树立了新的标杆;《黑神话:悟空》主创冯骥(生物医学背景)以其独特的视角和制作水平,引爆了全球游戏圈……

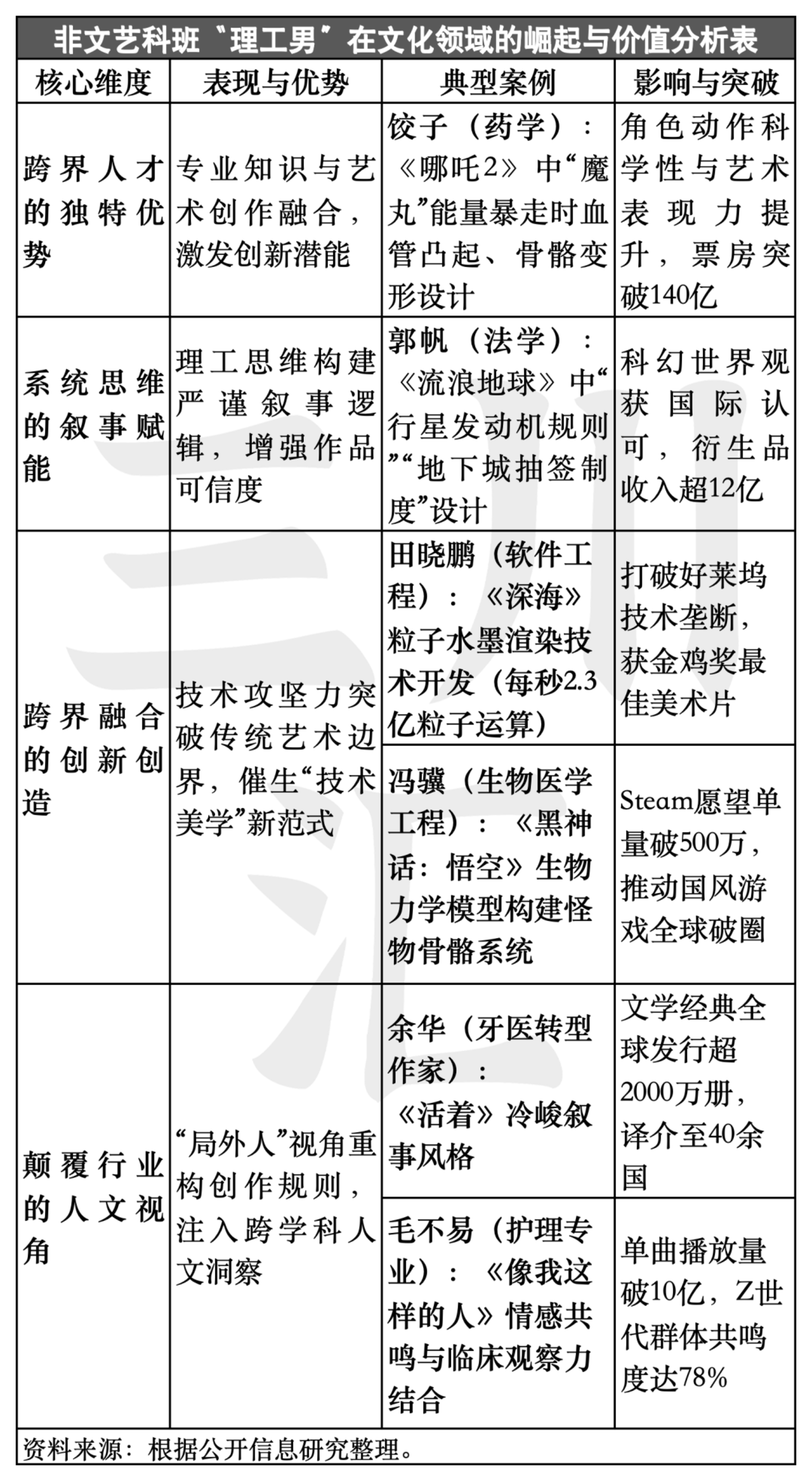
非文艺科班“理工男”的崛起,既是百年跨界传统的当代延伸,更是文化科技深度融合催生的产业进化,折射出跨界人才在文化科技领域中的独特优势、文化科技融合对多元化人才的需求以及跨界创新中的突破性作用,为培养兼具科技理性与人文情怀的复合型人才提供了典型样本。
(一)跨界人才的独特优势
跨界人才通常具备专业知识结构和系统思维方式,并在艺术创作中激发出独特的创新潜能。例如,饺子(杨宇)在《哪吒之魔童降世》的创作中,其刻画哪吒“魔丸”能量暴走时血管凸起、瞳孔收缩的细节,变身时肌肉膨胀与骨骼变形的动态设计,都是药物副作用引发病理反应和组织异变的艺术转译。
(二)系统思维的叙事赋能。
众所周知,无论是文学创作还是艺术编导都需要系统思维的叙事赋能,这种系统思维恰是理工类人才的基因优势。例如,有法学背景的郭帆在《流浪地球》系列中构建“行星发动机运作规则”“地下城抽签制度”,以法律框架支撑科幻叙事的可信度。这种能力与人文艺术强调的“体系建构”高度契合。
(三)跨界融合的创新创造
文化科技融合催生“技术美学”新范式,除了具备传统美学外,还要求创作者兼具艺术直觉与技术攻坚力。例如,田晓鹏在《大圣归来》中运用软件工程的技术手段,突破了传统动画的制作瓶颈,创造了流畅的动作设计和细腻的画面表现。此外,《黑神话:悟空》主创冯骥的生物医学背景,助力其以实验科学思维推动“硬核国风”在全球游戏市场的破圈。
(四)颠覆行业的人文视角
非科班背景的创作者常以“局外人”视角颠覆行业惯例。例如,余华从牙医转型作家后,其冷峻叙事剥离了传统文学的情感冗余;罗大佑将医学训练中的逻辑缜密性注入歌词创作,如《亚细亚的孤儿》以诊断式笔触剖析社会病症,延续了大众人文艺术“思想碰撞载体”的功能性;毛不易护理专业的临床观察力,使其音乐作品在情感共鸣中渗透护理学般的人文洞察。

这些现象级案例恰似一面对照镜,映照出教育体系与时代需求的鸿沟,也折射出当前文化科技融合对人才需求的现状。三川汇文化科技研究认为,这种反差实则是传统人才培养机制滞后于产业变革的被动适应。
据腾讯互娱的招聘数据显示,72%的岗位要求同时掌握编程技能与文化IP开发能力,影视特效行业的AI工具使用率三年间从28%跃升至82%。当技术化浪潮将Blender、UE5等专业工具送入寻常创作者的电脑,当Midjourney日均生成2.4亿张图像重构艺术生产流程,掌握“技术语言+文化密码”的跨界者,正在对传统科班人才形成“降维打击”。
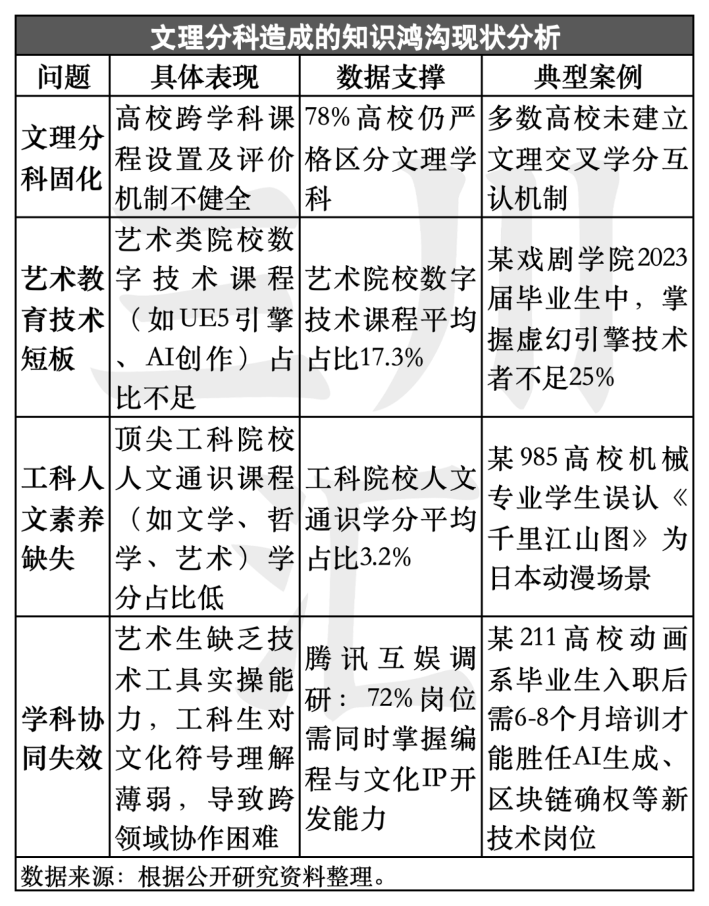
(一)文理分科的知识鸿沟
这种“外行颠覆内行”的奇观,难掩文理分科的知识鸿沟。据相关数据显示,78%高校仍维持严格的文理分科,艺术类院校数字技术课程占比不足18%,而顶尖工科院校的人文通识学分仅占3.2%。这种割裂造就了“半部论语治AI”的荒诞现实——清华北大联合调研发现,65%工科生认为文化素养无关职业发展,而艺术专业学生对UE5引擎、Houdini特效软件的掌握率不足30%。

(二)滞后十年的评价体系
更深层的矛盾是人才评价体系的严重滞后。智联招聘数据显示,86%企业仍以单一专业证书筛选人才,导致29%跨界求职者初筛即遭淘汰。更荒诞的是,国内高校实验室的技术成果却平均需要3.7年才能产业转化,比美国等国外同行多耗费了200%的时间成本。这种体系性脱节,使得国内数字文创专利转化率(11.7%)仅为智能制造领域的一半(23.5%)。
(三)产学研的三重困境
特别在产业生态层面表现更加突出,协同创新机制的缺失严重制约了人才要素的流动。例如,全国400余个文创园区中,真正实现科技艺术深度融合的寥寥无几,不足5%。更为严峻的是,72%的科技人才将与文化的融合视为“非核心业务”。某211高校动画系主任坦言:学校教学生用MAYA做建模,企业却需要他们懂AI生成和区块链确权。这种供需错位,让影视特效企业不得不为新员工支付人均6-8个月岗前培训成本。

除此之外,师资结构性矛盾更加凸显。据山西艺术职业学院的调研数据揭示:舞蹈系学生掌握虚拟制片技术的比例不足15%,而行业需求缺口达72%。这种断层源于师资结构性矛盾。其一,课程割裂。传统艺术院校科技类课程占比不足18%,与行业82%的数字化需求脱节。其二,师资单一。72%教师缺乏跨学科背景,面对人工智能等应用技术存在严重的“本领恐慌”。
解铃还须系铃人,教育革命需从认知根源重塑人才培养的DNA。
2024年,党的二十届三中全会与全国教育大会相继召开,“强化科技教育和人文教育协同”被纳入国家教育战略的重要部署,为进一步推动教育改革向纵深发展提供了根本遵循。今年全国两会期间,教育部部长怀进鹏再次提出推进“科技与人文教育协同”发展战略,表明了国家破解这一困局的决心和信心。
三川汇文化科技研究认为,文化是一种精神力量,是一种诉诸长远、诉诸千秋万代的视野与情怀。科技与人文教育的协同发展,不仅是教育改革的必然选择,更是培养创新型人才的关键路径,亟待从树立协同理念、构建交融课程、强化实践创新等方面探索实践。
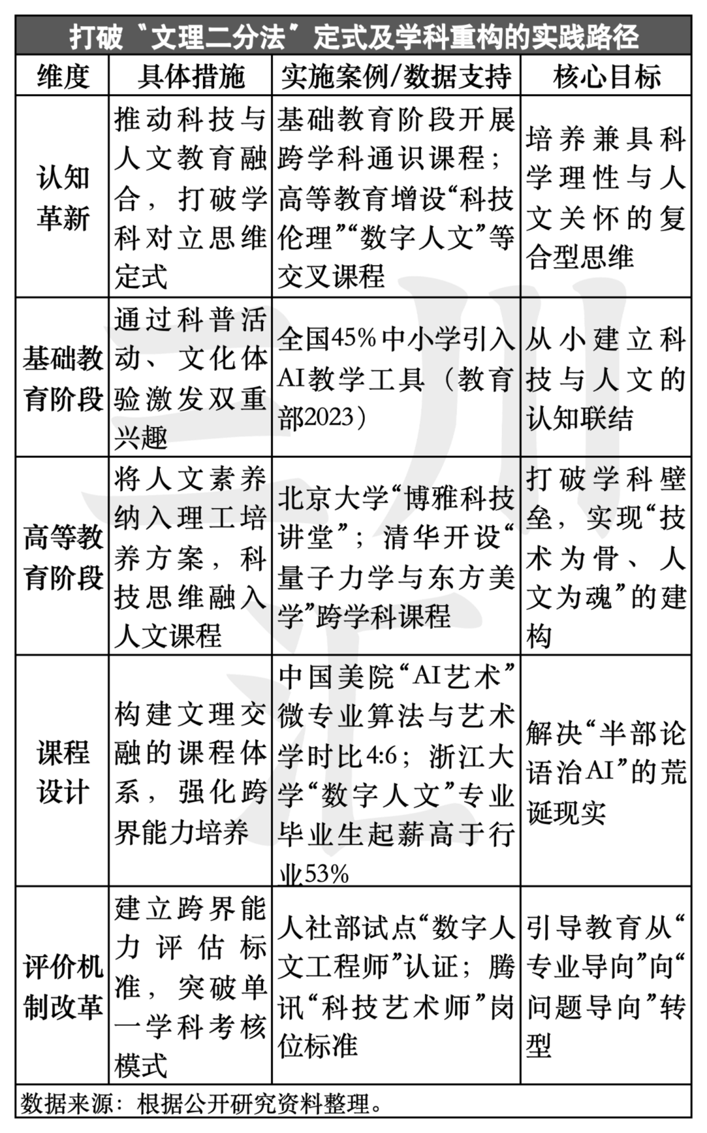
(一)打破“文理二分法”的思维枷锁
在认知层面,必须彻底打破传统“文理二分法”的思维定式,推动科技与人文教育的深度融合。基础教育阶段应通过科普活动、文化体验等形式,让学生从小了解文化、热爱文化,培养对科技与人文的双重兴趣。高等教育阶段需将人文素养纳入理工科培养方案,将科技思维融入人文课程设计,打破学科壁垒,实现文理交融。例如,北京大学推出“博雅科技讲堂”,邀请院士与人文领域专家对话,每年吸引上万名学生参与。
(二)构建“技术为骨、人文为魂”的育人生态
在培养层面,高校应充分发挥学科门类齐全的优势,科学整合多学科资源,对科技课程和人文课程进行深度整合与重构,推动形成由“单科专精”向“能力立方”转变。在理工科课程中增加“科学技术史”“科技伦理”等人文社科类课程,引导学生思考科技对社会、伦理和文化的影响。例如,中国美院“AI艺术”微专业,要求算法训练与艺术创作学时占比4:6;浙江大学开设“数字人文”微专业,要求学生完成至少2个跨学科项目。

(三)开创“跨界共生”的创新实践范式
在产业层面,科技与人文教育的协同发展不能仅停留在理论层面,必须通过实践创新落到实处。利用国家重大科研平台、实验室、科技馆、博物馆等资源,将科技与人文教育融入实践教学环节,提升学生综合运用知识解决实际问题的能力。例如,北京电影学院与中科院计算所共建“科幻电影工坊”,让学生参与《流浪地球》系列特效制作,技术转化周期缩短至6个月。

此外,由华中科技大学光影交互服务技术文化和旅游部重点实验室,依托ARTI designerXL人工智能艺术超级计算平台打造的“知音国漫乐队”,将湖北省四大镇馆文物虎座鸟架鼓、越王勾践剑、曾侯乙编钟、石家河玉人像化身为4个不同身份的乐队队员,成为全国首个人工智能技术驱动的虚拟乐队,真正让文物IP从“活”过来到“动”起来。

△“知音国漫乐队”四位成员画像(图源:华中科技大学)
(四)政策维度:构建跨界人才发展的制度保障
在政策层面,需通过制度创新为跨界人才进入文化产业提供更多机会和平台。设立跨界人才认证体系,如人社部试点的“数字人文工程师”认证,构建编程能力、美学素养、文化IP开发的三维评估体系。搭建产学研协同平台,推动高校、企业与科研机构的深度合作,加速技术成果转化。如教育部“新工科”建设规划提出,支持50所高校设立交叉学科创新中心,覆盖人工智能艺术、数字文化遗产等新兴领域。

推进科技教育与人文教育协同战略,既是优化专业学科改革的必由之路,更是人才培养适应社会经济发展需求的应有之义。国务院《教育强国建设规划纲要(2024-2035年)》明确提出:深化新工科、新医科、新农科、新文科建设,其核心正是破解关键领域“卡脖子”技术瓶颈、“卡脑子”创新困境与“卡嗓子”文化失语难题,其目标直指技术突围与文化传承的双重使命。

当前,这场变革已悄然渗透教育各阶段全链条。截至目前,在基础教育领域,全国已有45%的中小学(约8.7万所)引入AI教学工具,2025年有望逐步实现人工智能课程体系化;高等教育领域,教育部主导建设的40个交叉学科创新中心已培养超6万名复合型人才,预计2025年中心总数将达50个,新增人才规模约4万人。
产业实践中也不乏跨界成功案例,从药学本科出身的饺子将实验室级严谨注入《哪吒》特效设计,单帧打磨超200小时,到冯骥团队借逆向动力学赋予《西游记》妖怪生物实感、创下500万Steam愿望单记录,再到90后修复师以光谱仪解码壁画矿物成分、凭《营造法式》复原盛唐色谱,这些跨界实践揭示了文化与科技融合的根本逻辑——始于技术突破,成于人文觉醒。
可以预见,在“四新”建设蓝图指引下,在科技和人文教育协同战略推动下,这种理念一定会“种进”课堂,教室里既有敲代码的键盘声,也有读古诗的诵读声。当小学生用AI画《山海经》神兽前,一定先弄懂传统纹样寓意;大学生设计游戏角色时,一定要摸清《西游记》里妖怪的脾气——技术成了新画笔,文化才是真颜料!