5月24日,中国银保监会浙江监管局发布罚单,中美联泰大都会浙江分公司因存在四项违规行为,被警告并处罚款31万元。
政处罚信息公开表显示,中美联泰大都会浙江分公司存在以下违法违规事实:
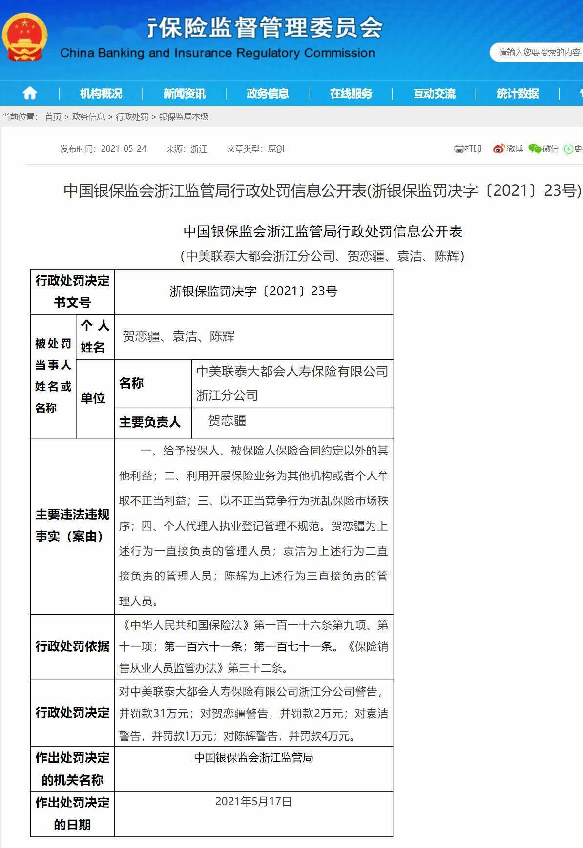
一、给予投保人、被保险人保险合同约定以外的其他利益;二、利用开展保险业务为其他机构或者个人牟取不正当利益;三、以不正当竞争行为扰乱保险市场秩序;四、个人代理人执业登记管理不规范。贺恋疆为上述行为一直接负责的管理人员;袁洁为上述行为二直接负责的管理人员;陈辉为上述行为三直接负责的管理人员。
根据《中华人民共和国保险法》第一百一十六条第九项、第十一项,第一百六十一条,第一百七十一条;《保险销售从业人员监管办法》第三十二条,浙江银保监局决定对中美联泰大都会人寿保险有限公司浙江分公司警告,并罚款31万元;对贺恋疆警告,并罚款2万元;对袁洁警告,并罚款1万元;对陈辉警告,并罚款4万元。
以下为行政处罚信息公开表原文:

【如果您还想了解更多财经资讯,点击下载和讯财经APP,1500万理财高手都在用】