近年来,步长制药宣称要从传统中药向生物药、医疗器械、互联网医疗全面转型。但从目前的结果看,靠营销打天下的年代已经终结,步长制药需要从这两起事件中吸取教训。
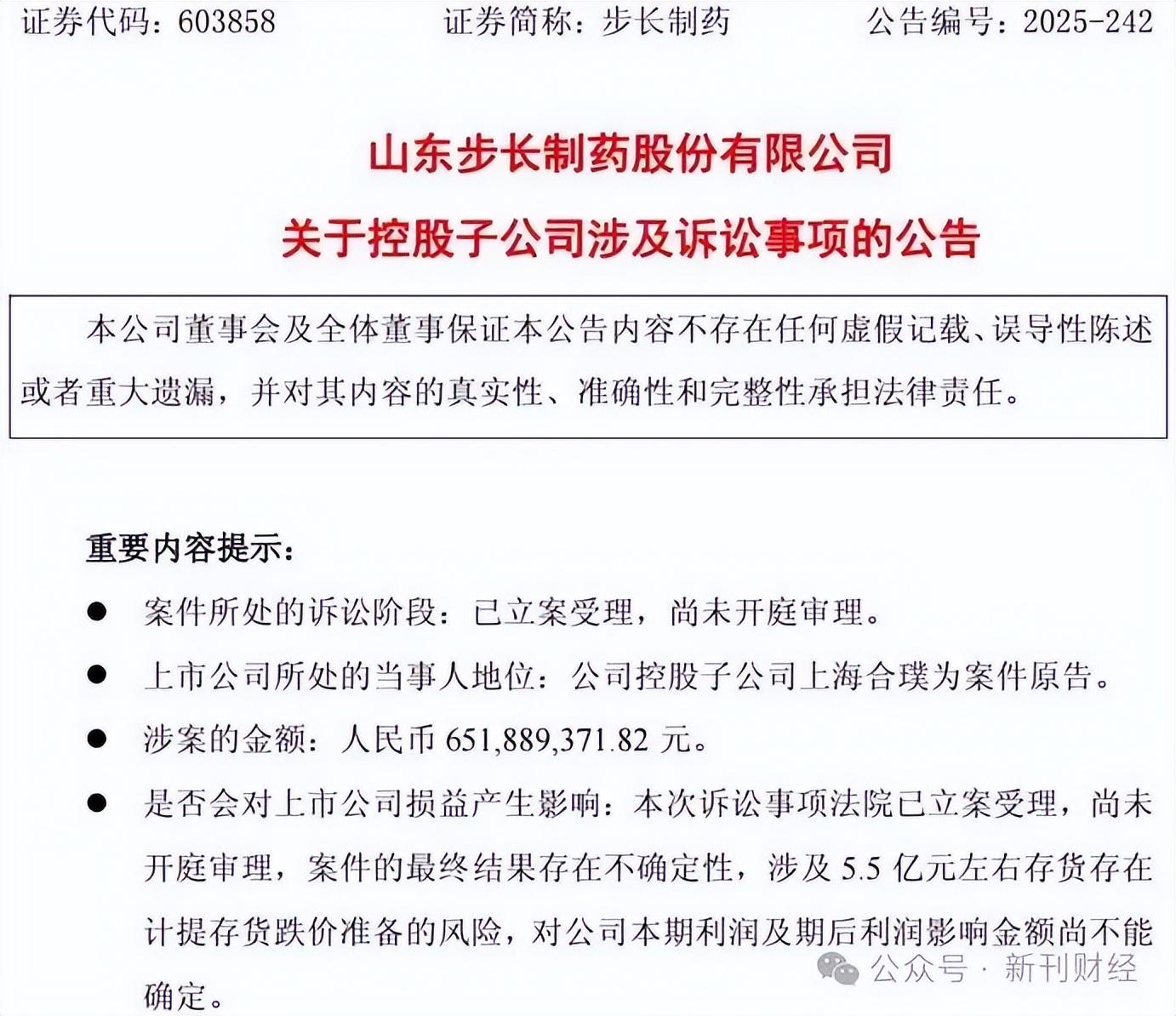
处于转型深水区的山东步长制药股份有限公司(603858.SH,以下简称“步长制药”)在不到十天的时间里,接连发布两份公告:先是公司控股子公司上海合璞因与经销商之间的库存转移纠纷提起诉讼,涉案总金额高达约6.52亿元;旋即又是参股公司石榴云医在纳斯达克上演“股价雪崩”,导致公司交易性金融资产公允价值预计确认损失约2.93亿元。
表面上看,这是一起偶发的法律维权和一次失手的资本投资;但透过现象看本质,这更像是步长制药跨界并购与资本运作的副作用总爆发。
6亿存货诉讼背后
脆弱的供应链话语权
2025年12月29日,步长制药披露,其控股子公司上海合璞与捷迈(上海)医疗国际贸易有限公司因协议期满后的存货处理达成僵局,于是起诉后者,涉案金额高达6.52亿元。

图片来源:步长制药公告
天眼查数据显示,步长制药持股上海合璞71.3%,后者注册资本2亿元,目前实缴不足1亿元。
而公告显示,上海合璞手中积压了高达5.5亿元的捷迈产品存货。在一个正常的医疗器械分销体系中,代理商积压可能相当于自身年度营收规模级别的存货,本身就是冒险的。

图片来源:天眼查
上海合璞作为捷迈的授权经销商,在协议期满后未能实现库存转移,暴露出步长制药在布局医疗器械流通领域时的战略短板。长期以来,步长制药习惯了中药领域“强渠道、重营销”的打法,然而,在全球医疗器械巨头面前,国内分销商往往缺乏实质的议价权和退出保护机制。
另外,上海合璞作为控股子公司,其供应链管理权为何如此软弱,以至于让大量资产陷于被动?这6.5亿的诉讼请求中,包含了5.56亿的采购回购款和近1亿的利息与资金成本损失。如果官司久拖不决,这5.5亿元存货将面临巨大的跌价准备计提风险,直接侵蚀当期利润。这不仅是合同纠纷,更是步长制药渠道驱动论在精密医疗器械领域的惨痛教训。
3亿公允价值缩水:失守的风控
如果说诉讼是业务层面的摩擦,那么关于七乐康(石榴云医)投资亏损的公告,则又是一记对步长制药资本运作成果的“重拳”。

图片来源:步长制药公告
根据2026年1月6日的公告,步长制药参股的石榴云医(POM)于2025年10月8日在美国纳斯达克挂牌。令人始料不及的是,IPO发行价为4.00美元/股,到2025年12月31日,股价竟然暴跌至0.2949美元/股,跌幅高达92.63%。

数据来源:同花顺
虽然只是浮亏,但对步长制药2025年财报的冲击将是实实在在的。
首先是尽职调查的缺位,一家公司在上市不足三个月内股价跌去九成以上,这在纳斯达克虽然不是绝无仅有,但对于一家成熟药企的战略投资部而言,却是风控的重大失职。
其次,步长制药对该项投资的账面价值原为3.26亿元,减值后仅剩3307.91万元,预计确认2.93亿元的公允价值变动损益。石榴云医这种“仙股化”的上市表现,意味着步长制药在前期的投资中给予了石榴云医极高的溢价,是大量估值泡沫的买单者。这足以让外界怀疑当初入局的估值逻辑,公司在对外投资和并购中,是否存在瑕疵?
虽然公告强调这属于非经常性损益,不影响扣非净利润,但2.93亿的资产流失,仍是全体股东权益的缩水,反映出步长制药在转型互联网医疗过程中轻视了被投企业的底层盈利能力和二级市场的波动风险。
主业压力与重启之路
要理解步长制药为何在2026年初陷入这种“左右为难”的境地,必须回顾其近年来的业务基本面。2021年以来,步长制药的营业收入连续4个自然年度同比下降,2025年前三季度也未幸免;同时,在这4年多的周期中,归母净利润和扣非净利润均出现3次下降。说明公司主业的市场竞争力下滑明显,亟需一剂强心针。

数据来源:同花顺iFind
步长制药长期以来依赖心脑血管传统产品作为收入支柱,2024年及以前,心脑血管类产品贡献占比略有下降,仍超总营收的60%。虽然公司努力优化产品组合,欲扩大化学药和医疗器械等业务,但其经营模式依旧深深依赖渠道与现有产品线。
从财务指标来看,步长制药过去数年销售费用率一直高企。截至2025年前三季度,其销售费用率仍高达39.45%,虽比之前的50%多有所降低,但仍超过行业平均水平。与此同时,其研发投入在收入中占比长期在2%-3%低位徘徊,2025年前三季度甚至降至1.81%。这种“重营销、轻研发”的结构在市场竞争与政策环境日趋严格的背景下,难以维持公司的长期竞争力。

数据来源:同花顺iFind
此外,步长制药过去大规模并购形成的商誉包袱也长期拖累利润质量。公司在2012-2015年期间累计收购多家公司确认商誉超50亿元,但随后多年由于市场竞争与政策环境变化,这些商誉大规模减值。截至2025年三季度末,公司累计计提商誉减值超过45亿元。虽然目前商誉余额大幅下降,但这已成为过去扩张策略未能充分预见市场风险的直接体现。

数据来源:同花顺iFind
近年来,步长制药宣称要从传统中药向生物药、医疗器械、互联网医疗全面转型。但从目前的结果看,靠营销打天下的年代已经终结,如果步长制药不能从这两起事件中吸取教训,彻底反思其“重资本、轻运营”和“重营销、轻创新”的底层逻辑,那么现在的问题,可能既不是第一次,也不是最后一次。
作者 | 肖毅
编辑 | 吴雪
上一篇:冯仑:借钱的本事