中新经纬1月28日电 28日午后,现货黄金史上首次涨破5300美元/盎司,续创新高。2026年以来,现货黄金价格累计涨幅超22%。截至发稿,伦敦金现涨2.24%,报5298.008美元/盎司。

Wind截图
国内各大品牌金饰价格继续上涨,多家突破1600元/克。具体看,老庙足金饰品价格为1618元/克;周大福饰品、工艺品类足金价格为1618元/克;周生生足金饰品价格为1614元/克;潮宏基足金(首饰摆件)价格为1618元/克;老凤祥足金饰品价格为1620元/克,菜百足金999饰品价格为1552元/克。


中新经纬注意到,1月28日,黄金主题LOF(161116)公告,根据法律法规及基金法律文件的相关规定,易方达基金管理有限公司决定自2026年1月28日起暂停本基金A类人民币份额的申购及定期定额投资业务,赎回业务照常办理。本基金A类人民币份额恢复办理申购、定期定额投资业务的时间将另行公告。

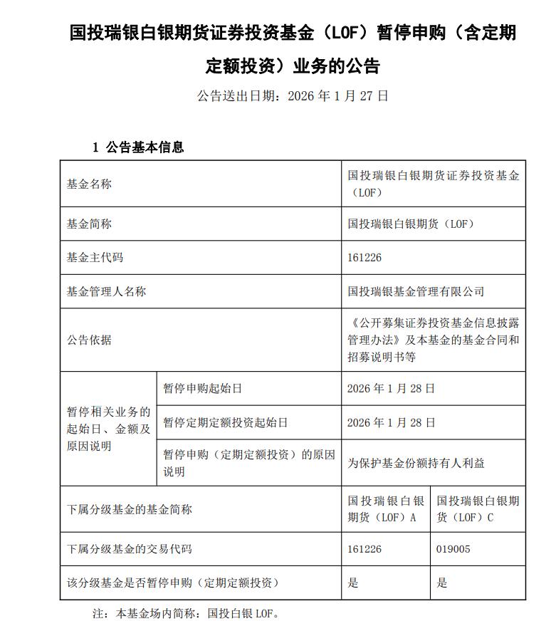
1月27日,国投白银LOF公告,为保护基金份额持有人利益,2026年1月28日起暂停申购(含定期定额投资)业务。

东吴期货28日称,黄金白银高位运行,日内波动较大。一方面,特朗普就格陵兰问题采取的边缘政策引发了其与北约欧洲盟友的外交危机,也令金融市场陷入恐慌,大幅提升了黄金的吸引力;其次,特朗普政府再次抨击美国联邦储备委员会,此举削弱了市场对美元的信任,也为贵金属价格提供了支撑;再次,央行购金仍旧是黄金需求的强大支撑,另外上周不同国家美债的抛售也对美元造成一定程度的利空,全球去美元化愈演愈烈,进而有利于贵金属价格上涨;最后,兼具工业属性与金融属性的白银涨幅更大,实物市场紧张加之新兴需求爆发加速了其上行趋势。
东方金诚27日研报称,上周特朗普政府就格陵兰岛问题对欧洲八国发起关税威胁,同时还多次威胁军事干涉伊朗局势,加之此前对委内瑞拉的霸权措施,这意味着地缘政治风险持续扩大、全球经贸环境不确定性加剧,显著推升市场避险情绪,金价随之大幅上涨。此外,由于市场高度警惕日本政府可能出手干预汇市,上周五日本央行会议后日元剧烈反弹,日元对美元汇价大幅上涨,引发美元走弱,也是推动黄金价格大涨的原因之一。整体上看,受地缘政治风险加剧、美元走弱提振,上周金价突破历史高位。
东方金诚分析,本周金价料将继续高位强势运行。一方面,虽然美欧双方就格陵兰岛事件达成初步协议,但美方仍保持强硬表态,这些地缘政治与贸易政策的不确定性将令市场避险情绪保持高位,对金价形成有力支撑。不过,本周将召开美联储议息会议。若会议释放偏鹰派的政策信号,将降低市场降息预期,从而掣肘金价上行幅度。此外,考虑到当前金价创下新高,资金获利了结带来的资金波动或将令短期价格波幅加大。整体上看,本周金价仍将高位强势运行。(中新经纬APP)
(文中观点仅供参考,不构成投资建议,投资有风险,入市需谨慎。)