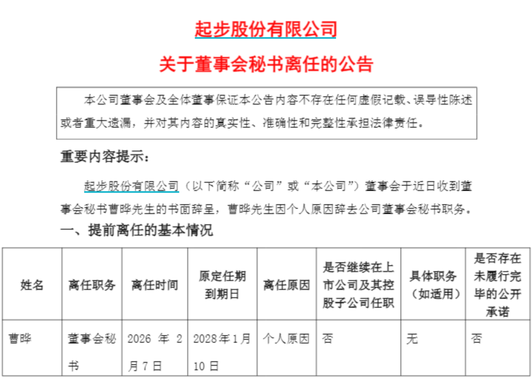
2月9日晚间,ST起步(603557)公告,公司董事会于近日收到董事会秘书曹晔的书面辞呈,曹晔因个人原因辞去公司董事会秘书职务。曹晔辞去董事会秘书后,不再担任公司任何职务。

值得注意的是,曹晔已于2月7日离任,这意味着他任职ST起步董事会秘书仅有20天。
今年1月19日,ST起步召开了公司第四届董事会第八次会议,会议审议通过了《关于聘任董事会秘书的议案》。经公司董事长提名并经提名委员会审核,董事会同意聘任曹晔为公司董事会秘书。

简历显示,曹晔于1983年4月出生,本科学历。其于2017年1月至2021年5月任上海中信信息发展股份有限公司(现更名为:交信(浙江)信息发展股份有限公司)证券事务代表;2021年7月至2025年8月任江苏宝利国际投资股份有限公司董事会秘书。2025年12月入职起步股份有限公司。
曹晔离职后,由公司董事长陈丽红代行董事会秘书职责,同时公司将尽快召开董事会聘任新的董事会秘书。
ST起步在公告中例行表示了感谢,“曹晔担任公司董事会秘书期间,为公司的发展做出了重要贡献,公司董事会谨向曹晔表示衷心的感谢。”
公开资料显示,ST起步成立于2009年,主要从事童鞋、童装和儿童服饰配饰等的设计、研发、组织生产和销售,旗下核心品牌为“ABCKIDS”,于2017年8月上市,被称为A股“童鞋第一股”。
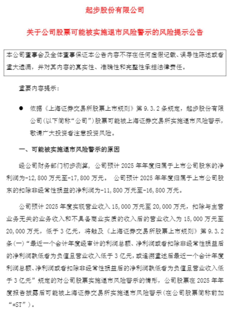
在曹晔上任后不久,ST起步发布了可能被实施退市风险的风险提示。
1月28日,ST起步公告称公司预计2025年度实现营业收入为1.5亿元至2亿元,扣除与主营业务无关的业务收入和不具备商业实质的收入后的营业收入也为1.5亿元至2亿元。预计2025年度归母净利润亏损1.28亿元至1.78亿元,扣除非经常性损益后的净利润预计亏损1.18亿元至1.68亿元。
若2025年度经审计的利润总额、净利润或扣除非经常性损益后的净利润孰低者为负值,且扣除与主营业务无关的收入后的营业收入低于3亿元,公司股票将面临退市风险警示。

Wind数据显示,ST起步已经连续5年归母净利润亏损,2020-2024年累计亏损约17.89亿元。

此前,ST起步及相关责任人员曾在2023年因财务造假、欺诈发行等违法违规行为受到证监会行政处罚。
根据该公司此前披露的行政处罚决定书,起步股份上市后次年便开始财务造假。2018至2020年上半年,该公司通过道讯系统以虚构采购、销售业务等方式虚增营业收入、营业成本、利润总额。2020年,起步股份发行了5.2亿元的可转债,在发行文件中编造重大虚假内容,构成欺诈发行。
此外,起步股份实控人还存在股份代持未披露的行为。2016年底,起步股份时任董事长、实际控制人章利民向4名自然人转让其间接持有的起步股份合计2000万股,并代为持有。股份代持行为发生于2016年,结束于2019年,但在2018年、2019年年报中均未披露股份代持情况。
针对上述财务数据造假、欺诈发行以及股份代持未披露的行为,证监会对起步股份及时任总经理周建永等4名责任人员合计罚款7700万元。并对周建永采取10年证券市场禁入措施,章利民、陈章旺分别采取5年证券市场禁入措施。
2025年7月10日,ST起步称收到丽水市人民检察院出具的《起诉书》。该案由丽水市公安局侦查终结,以被告单位起步股份、被告人周建永等6人涉嫌欺诈发行证券罪、违规披露、不披露重要信息罪,向丽水市人民检察院移送起诉。
其中,被告人包括该公司前董事长章利民、前总经理周建永、前副总裁邹习军、前董事会秘书吴剑军、前财务总监陈章旺、前供应链总监周建璋。
根据公告披露,丽水市人民检察院认为,起步股份以虚增利润的方式进行财务造假,并在《公开发行可转换公司债券募集说明书》中编造重大虚假内容,发行公司债券,数额巨大且有其他严重情节。
2025年9月24日,ST起步公告称,公司于9月23日收到浙江省丽水市中级人民法院(以下简称“丽水中院”)出具的一审《刑事判决书》,公司犯欺诈发行证券罪被判处罚金1000万元。
(本文不构成任何投资建议,据此操作风险自担)
编辑 孙志成 综合公开资料、界面新闻、每日经济新闻等 封面图自图虫创意(图文无关)
审核 任志江