文 | 太平洋科技
6月26日,一则关于无3C标识充电宝全面禁止登机的新闻,将“充电宝安全”这一问题时隔几日再次推向风口浪尖。
民航局通知显示,自6月28日起,禁止旅客携带没有3C标识、3C标识不清晰、被召回型号或批次的充电宝乘坐境内航班。
PConline致电广州白云机场和上海浦东机场,均表示,该规定将于28日开始执行,27日的航班暂不受影响。但目前已有部分机场开始执行民航局规定,多个机场安检现场已出现“成筐的充电宝被拦下”现象。

据光明网27日报道,沈阳桃仙国际机场已开始提前执行民航局的相关规定了,客服人员表示,“从今天开始出发的航班已经开始执行。”“没有3C标识的不可以。”

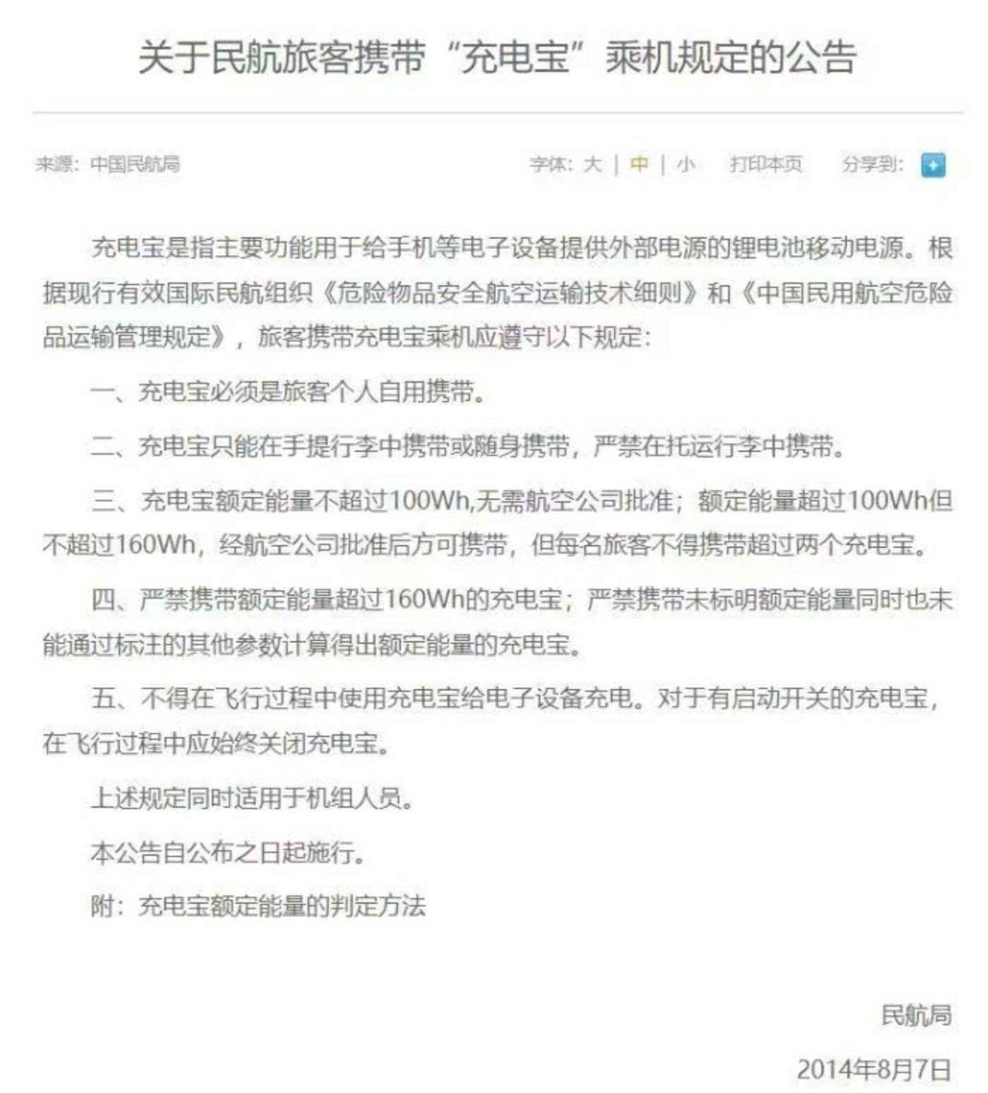
图源:中国民航网公众号
值得注意的是,早在6月初,国家市场监管总局全国认证认可信息公共服务平台便公布了一批3C认证证书被“暂停”或“撤销”的充电宝品牌型号清单。
涉及罗马仕、安克、小米、品胜、绿联、飞毛腿、飞利浦、倍思、爱国者等多个品牌的充电宝。其中罗马仕的移动电源3C证书几乎全部处于暂停/撤销/注销状态,涉及型号批次达329款。
这些3C认证证书状态变更时间集中在6月初,并非始于此前罗马仕和安克的召回公告,但也存在一些“同因共果”。
据每日经济新闻报道,中国质量认证中心相关人士称,“主动暂停(一些品牌的3C认证证书)是因为6月份我们排查了一些企业的关键部件、产品,还有它的工厂,发现了一些系统性风险,然后我们去做了一些暂停处理”。
而关于这批3C认证被撤回 “暂时还有3C标识”,且非此前被召回的型号的充电宝,还能否带上飞机,广州白云机场和上海浦东机场均对PConline表示,不能确定,一切要以现场安检规定为准。
此次“充电宝事变”源于6月中旬,多所北京高校突然发通知禁用罗马仕充电宝。
校方回应:发现20000毫安的罗马仕牌充电器在充电时,相较其他品牌型号充电器,更容易发生爆炸现象。如持有使用,建议立即舍弃,以防发生危险。
据《正在新闻》报道,当时北京工业大学耿丹学院保卫处工作人员称,是接到市教委的安全提醒,“市教委肯定是全北京高校都下发了”。
随后罗马仕回应称“并未收到北京市教育委员会的风险通告”、“相关信息在传播中存在偏差,导致公众产生误解”,并强调“始终坚持严格品控标准,罗马仕充电宝均通过国家强制性产品认证或安全检测”。
但仅三天后,罗马仕打了自己一记回旋镖。6月16日晚上,罗马仕发布主动召回通知,召回的三款充电宝产品超49万件。不久后,一直在中高端市场颇具声量的安克创新也宣布在中国召回71万余件充电宝。
这也是国内有史以来召回缺陷充电宝产品数量最多的一次。

罗马仕在公告中表示,本次召回的移动电源产品,由于部分电芯原材料来料原因,极少数产品在使用过程中可能存在过热现象,在极端场景下可能产生燃烧风险,存在安全隐患。
安克创新的召回原因说明也同样指向,锂离子电池可能存在过热,从而导致燃烧风险。但在公告中,安克创新还表明,是“在最近的质量安全检查中,发现某供应商部分批次的行业通用电芯,存在未经批准的原材料变更。”
一时之间,矛头开始从品牌商转向它们的上游供应商,在后续报道中,被进一步指向了电芯供应商安普瑞斯。
作为专业研发生产消费类锂离子电池的公司,安普瑞斯是国内充电宝领域软包电池的第一大供应商。除了罗马仕和安克,旗下客户还包括小米、绿联、倍思等多家头部移动电源品牌。
这些也是6月初被暂停/撤销3C证书的重点品牌。
PConline在国家市场监管总局查询发现,目前安普瑞斯的71个3C证书均为暂停/撤销状态,涉及产品均为锂离子电池、电芯等。

日前,安普瑞斯员工向《每日经济新闻》透露“手头工作收尾后将会放假”。
从数百万件充电宝被召回,到电芯问题的爆发,市场不少声音指向了价格战导致的“供应链失序”。
关于安普瑞斯私自变更电芯原材料事件,据界面新闻报道,有供应链人士称,这与当前高度内卷的充电宝行业脱不开干系。电芯是充电宝最主要的硬件成本支出,成本占比一般在50%以上,是品牌方压缩成本的首选。
“品牌方要求降本,供应商自己也要赚钱,利润从哪里挤出来?要么偷工减料,要么外包给一些中小厂。”该供应链人士表示,现在移动电源常用的新电芯价格在10元至20元/块,如果用更次的原材料,比如说回收报废充电宝或新能源车的旧电池做电芯,成本甚至能大幅压缩到一两块钱。
事实上,从电芯生产到组装,再到用户使用,充电宝的安全问题涉及的是多环节因素。充电宝爆炸也不能完全指向安普瑞斯。
近几年,充电宝起火、爆炸事件屡次发生,仅最近一个月,充电宝空中自燃事故就发生了3起。
就在半个月前,舟山飞往揭阳一航班在飞行过程中,就有一旅客携带的充电宝冒烟,乘客和机组人员花了3-5分钟才将火及时扑灭。
5月31日,在杭州飞往深圳的一航班上,有旅客携带的相机电池、充电宝出现冒烟情况,导致航班起飞15分钟后返航降落。
很多人以为飞机对充电宝要求严格,是“管太多”,但其实背后是对飞行安全的底线要求。
充电宝本质就是锂电池类产品,能量密度大,一旦发生短路、过热、热失控,可能瞬间释放大量热量,引发燃烧甚至爆炸。包括为什么一直明令禁止在飞机上不能使用充电宝给电子设备充电——因为飞机客舱属于增压环境,在飞机起降过程中,客舱压力是变化的,就连不使用都存在因摩擦导致“热失控”自燃风险,更别提使用时电池温度变化、散热不良等情况,风险系数无疑更高。

值得注意的是,目前就连高铁、地铁也对充电宝携带有明确要求。以广州地铁为例,充电宝的携带标准是:单个额定容量不超过20000毫安时,数量不超过5个。
而高铁则规定随身携带的充电宝单件容量不超过27000毫安,单块额定能量不超过100Wh。
过去几年,市场对充电宝的需求已从“能充电”转向“能快充”。为了追求“30分钟充一半”,品牌不断提升充电宝的输出功率。
10年前,主流充电宝的输出功率不过 5W-10W,而如今45W、65W甚至100W已成标配。这种提升看似满足了用户对快速充电的需求,但也让电池在充放电过程中承受更大电流和发热量。
锂电池过热本身就容易导致电解液分解、气体膨胀,进而引发鼓胀、燃烧乃至爆炸。而在高功率快充过程中,电芯内阻发热加剧,尤其是散热和管理系统不过关时,热失控几率大幅提升。
更别提现在网上那些三无白牌充电,20-30块钱就能主打10000mAh高容量、三口快充、多协议兼容。羊毛出在羊身上,电芯、电路板、外壳材料当然也会成为压缩成本的核心。
此前就有不少博主测评发现,一个20元的充电宝拆开来,电芯小得可怜,旁边还塞了块沙袋凑重量,线路板保护元件全缺,塑料壳一掰就碎,充一次电像在烤红薯——这不是移动电源,是移动火种。
“3C”其实是“强制性产品认证”(China Compulsory Certification)的简称,是国家给一些涉及安全的产品设立的“准入门槛”。
就像电动车要上牌,药品要过审,充电宝、电动车电池、电饭煲这些产品也要通过“3C认证”才能销售。
一个合格的3C认证充电宝,通常会在产品壳体上印有“CCC”小圆标,有对应的认证编号,意味着这个产品通过了电压、电流、温控、阻燃等多个标准测试。
那为什么我们持有的充电宝有些没有3C标识?
原因在于:移动电源最初其实未被纳入强制认证范围,直到2023年,国家市场监督管理总局发布公告,将移动电源纳入强制3C认证目录,要求自2024年8月1日起,未获得3C认证证书和标注认证标识的产品,不得出厂、销售。
简单来说,对于2024年8月前就上市的充电宝来说,3C标识并不是强制性的。
但有了这次安全危机,也意味着未来所有充电宝都必须“持证上岗”,除了让3C认证从过去“可选项”变成了“硬门槛”,更重要的是,让更多消费者更关注充电宝的风险隐患。
目前,中国对移动电源的强制性标准主要依据2022年发布的《便携式电子产品用锂离子电池和电池组安全技术规范》。然而,技术的发展快于监管标准,部分不法商家的缺陷产品虽能够通过基本国标测试,但实际存在安全隐患。
特别是随着PD快充协议普及,手机快充功率提升至30W-100W之间,移动电源承担的功能愈发复杂,但行业标准仍未更新。
界面新闻也表示,原有强标对隔膜、电解液厂商等二级供应商的监管薄弱,未能强制建立起完善的追溯体系。
更别提,要不是罗马仕、安克这次“暴雷”,大多数用户甚至难以关注到早在事件发生半月前,已经有多批充电宝产品的3C认证均被暂停甚至撤销。

图源:东谷探长
目前,电商平台已经下架了几乎所有罗马仕充电宝产品,搜索“充电宝”时,“3C认证”也成为大写的关键词。但除倍思、罗马仕、安克外,其他品牌则仍未对外发布召回公告。

值得注意的是,今日有网友发帖表示,在过安检时数码相机的电池没有3C标识也不能过检。目前包括上海机场、北京机场在内的多个机场已辟谣,相机锂电池的安检规定没有变化,安检新规仅针对充电宝。

召回事件是开始,但绝对不是终点。
除了关注是否有3C标识,最好还要关注一下充电宝使用年限。
正规的充电宝,会标注可循环使用标识,中间的数字代表充电宝里面电池的可循环使用年限。
如果数字是5,意味着充电电池的可循环使用年限为5年。充电电池作为消耗品,如果在频繁使用中超过了可循环使用年限,可能会出现异常。
