文 | vb动脉网
良性前列腺增生(BPH)外科治疗是一个很有趣的市场。
首先,BPH治疗是老龄化催生的千亿蓝海。
良性前列腺增生(BPH)是影响全球老年男性的一种常见泌尿系统疾病,一般发生在40岁以后,发生率随着年龄增加而逐年增长,表现为尿频、尿急、尿痛、排尿困难、尿流中断等症状。根据柳叶刀流行病学数据统计,老龄化带来的前列腺增生疾病已经成为全球问题。在全球范围内,65-74 岁男性的BPH绝对负担最大,占40岁及以上男性总流行病例的42%。
根据2025年1月国家统计局发布的我国的人口数据显示,我国60岁及以上老龄人口约为3.1亿,占全国总人口的22%。随着人口老龄化程度进一步加深,以BPH为典型的老年男性健康问题将成为我国重要的公共卫生问题。
其次,BPH外科治疗的治疗方式多样、技术路径分散,放眼全球没有绝对的龙头,并且各个技术路径都有代表企业,呈现出百花齐放的态势。
BPH外科治疗领域呈现出“技术多极化”,包括经典/改良的外科手术治疗、激光治疗、前列腺悬吊、水蒸气热疗、水刀机器人治疗、不可逆电穿孔、药物涂层球囊等,不同术式又配以不同的器械设备。并且各路技术均有优秀的代表企业。例如说起“悬吊术”,大家都会不约而同地想到美国Teleflex公司的UroLift,一说起“水蒸气热疗消融”就会关联到波科的Rezūm;一谈到“蓝激光”,就会想到蓝极医疗……
虽然上述提到的各派系技术均有佼佼者,但整体市场松散、尚无单一的主导者,远不到“一家独大、赢家通吃”的局面。

BPH外科治疗各技术路径代表企业,动脉网制图
再者,是新技术间的群雄逐鹿,以及对传统“金标准”跃跃欲试的颠覆与取代。
经尿道前列腺切除术(TURP)于20世纪中后期成为BPH治疗的“金标准”,迄今已被列入多个权威临床指南。尽管TURP目前应用广泛,但存在一些局限性,如TURP可引起术中出血较多、电切综合症、射精和勃起功能障碍等并发症。年轻患者对勃起功能和射精功能保留要求较高;高龄患者希望采用局部麻醉完成手术;患者希望术后能有更好的尿控,恢复更快,这些TURP均无法很好地满足。
近年来,各技术厂商围绕上述TURP的局限性“大展拳脚”,进行了全面革新。并且各派都对自己的产品技术颇有信心,都认为自家产品有望成为新一代BPH治疗的“金标准”。
而术式方面亦有变化,2019版CUA删减了经尿道微波热疗、经尿道针刺消融术,增加了微创前列腺悬扩术、前列腺高能水切割术、前列腺水蒸气消融、前列腺动脉栓塞、前列腺内注射、腹腔镜/机器人辅助前列腺摘除术等。
TURP的“金标准”地位似有松动,谁将接棒成为新一代BPH外科治疗的“金标准”呢?
一提到家用医疗器械,鱼跃医疗的名字就会浮现脑中;一提起胶原蛋白,就会联想到巨子生物;但一说到BPH外科设备……似乎很难有哪家企业清晰地跃入脑海中。
BPH外科治疗市场是没有一个巨头的竞技场,究其原因有几方面——
技术多样性导致市场分散。BPH外科治疗方式多样,包括传统的经尿道前列腺电切术(TURP)、激光手术、微创治疗(如UroLift、Rezūm)以及水刀机器人等新兴的机器人辅助手术等,每种技术都有其独特的优势和适应症,导致不同技术和设备的供应商各自占据一定的市场份额,但没有一家企业能够覆盖所有治疗方式并形成绝对优势……换言之,没有哪家企业或哪种技术拥有压倒性优势能“一统江山”。

BPH外科治疗方式分类,动脉网制图
中小企业主导创新。没有巨头的竞技场,吸引着国内外有志者们鹰击长空,展示出蓬勃旺盛的创造力。笔者留意到,BPH外科治疗领域的技术创新主要由中小型企业推动。例如,NeoTract(UroLift的开发商)、NxThera(Rezūm的开发商)、蓝极医疗(蓝激光的开创者),包括在2024年11月完成2440万美元(约合1.6亿元人民币)C轮融资的Zenflow(Zenflow Spring的开发商),都是发展处于早中期的公司,它们通过专注于特定技术实现了突破。这些企业通常被大型医疗公司收购(如NeoTract被Teleflex收购),但收购后这些技术仍然作为独立品牌运营,未能形成单一巨头的市场控制。
尽管波科、奥林巴斯、强生等器械巨擘在BPH治疗领域有所布局,但其通常只是将BPH业务作为其庞大产品线的一部分,而非核心业务。这些企业更倾向于通过收购或合作进入市场,而非全力投入研发和推广,进一步削弱了巨头企业的市场控制力。
过去的观点认为BPH的临床症状是由于前列腺的体积增大而引起,但目前研究证实BPH临床症状与前列腺体积大小之间并非成绝对正相关关系,而取决于引起梗阻的程度、病变发展速度以及是否合并感染等,其症状可时轻时重。换言之,BPH手术的唯一目标,是解除由于前列腺增生导致的尿道梗阻问题。而通过何种路径实现,就是八仙过海各显神通了。
多样化的手术方式实际上是科技进步的一个交叉点。科技进步、材料学、物理学以及能量平台的发展,推动了各种手术方式的出现,也就出现了“诸神”混战的情况。“各个医疗领域的技术都没有一个是最完美的、能包揽一切的解决方案,只能说是现阶段的最优解”。蓝极医疗创始人穆力越认为,无论是激光、水刀机器人、支架还是其他治疗方式,每个技术各擅胜场,新的治疗方式总是在力求兼顾安全性、有效性和经济性。
而支付端以及患者的治疗意愿、支付能力、治疗方案的可及性等复杂因素,也促成了治疗方案的多样性。
华中科技大学同济医学院附属协和医院泌尿外科主任医师陈朝晖教授表示,由于患者年龄段跨度大、排尿困难和其他相关症状差别很大、患者经济水平差异很大、需求各异,有的患者很在意保留勃起功能,愿意自费选择更先进的治疗方法,有的患者则注重医保报销,不同的诉求导致了不同治疗方案并存。
北京医院泌尿外科主任刘明教授指出,治疗技术的多样性为医生和患者带来了更多的选择,但这些方案在实际中的临床可及性较差,目前临床上主要还是以电切和激光为主,这两种治疗方式发展更久、技术应用更成熟,且医保可报销。“支架、悬吊、水蒸气消融这些都没有进入医保报销目录,病人得自掏腰包。像水刀机器人手术这种新术式,需要不断通过创新来降低成本,特别是减少患者的经济负担。”

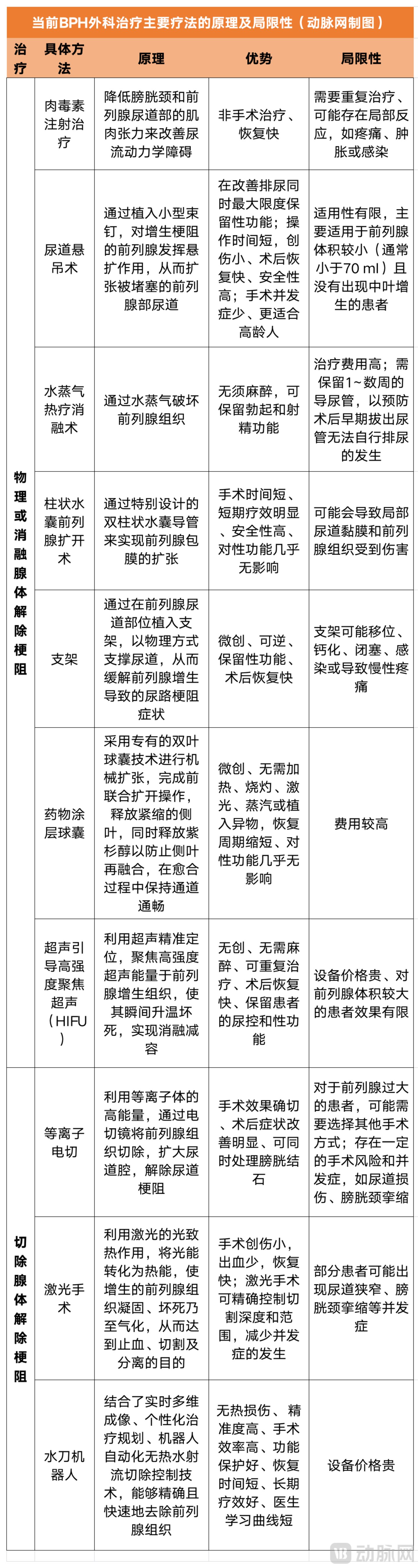
当前BPH外科治疗主要疗法的原理及局限性,动脉网制图
BPH的外科治疗方式按发展时间排序,大致可分为:开放手术(19世纪末至20世纪初)→经尿道前列腺电切(TURP)(20世纪中期至今)→激光手术治疗(20世纪80年代至今)→微创疗法(21 世纪初至今)。

其中,TURP是BPH最经典术式,也是当前临床公认的BPH手术“金标准”。尽管存在术中出血多、电切综合征风险及处理大体积前列腺或凝血障碍患者的局限性,但TURP因其显著的梗阻解除效果、近一个世纪的发展完善、高安全性及广泛临床经验,加之设备普及、成本低廉,仍把持着“金标准”地位。
然而随着新技术的涌现,也出现了“新神”对“旧王”的挑战。其中,发展与应用历史仅次于TURP的激光治疗,成为新一代“金标准”的热门候选。其凭借组织损伤小、切除精度高、可调节等特点,正在完成治疗效果、技术突破、临床验证、医保覆盖“四级跳”,在一定程度上撼动了TURP金标准的地位。
首先是治疗效果,激光治疗效果优于TURP且术中及术后并发症发生率少于TURP。前列腺增生激光治疗是通过不同激光能量平台,对增生的前列腺进行剜除、汽化或消融等手术治疗,解除由前列腺增生导致的下尿路症状(LUTS)。不同的波长决定了与组织相关作用的强度。主流激光如钬激光、铥激光、绿激光、蓝激光等,疗效普遍优于TURP,主要体现在术中出血率、术后并发症发生率以及复发率更低。[1]
其次是技术突破,激光种类更丰富、设备更成熟易用。近年来激光技术不断发展,诸如绿激光、蓝激光、铥激光、钬激光等已经为大家所熟知。同时,激光设备性能也得到不断提升、操作更简便。如新型激光发生器的研发,使激光能量输出更稳定、精准,医生操作更易掌握,学习曲线逐渐缩短。
此外,我国医生在激光手术设备方面进行了原始创新。如西安交通大学第一附属医院与蓝极医疗联合研发的200W蓝激光设备,是我国自主研发的、世界首台200W蓝激光,是当前市场上汽化速度最快的激光设备。其于2022年5月获批上市,至今临床应用治疗前列腺增生患者已接近两万例。
再者是临床验证进展颇丰。如夏术阶教授在国际上首创的铥激光剥橘式前列腺切除术于2010年被写入欧洲泌尿外科前列腺治疗指南和激光指南,同时写入国际公认的泌尿外科最权威的经典著作《坎贝尔-沃尔什泌尿外科学》和《史密斯泌尿外科学》。而在2022年,我国泌尿外科医生发表的前列腺激光剜除论文数量就居世界第三,积极推动了激光手术的进展。
另外,无论是在临床指南中的所占篇幅,还是手术医生的手术理念和技术水平上,激光治疗都有明显的突破。上海交通大学医学院附属第一人民医院泌尿外科荆翌峰教授在接受访谈时也曾表示,激光在碎石、前列腺增生和膀胱肿瘤治疗领域已成为或即将成为金标准。[2]
再者是医保覆盖,患者负担相对较低。“激光剜除术和等离子电切术都在医保报销范围内,如果没有并发症,医保报下来患者个人自费部分支出约两三千块钱。但是像UroLift好几万元一套,水蒸气热疗光耗材都要近2万,目前这些新方法都不在医保范围内,只能适合支付能力强的患者,而无法惠及最广大老百姓。”华中科技大学同济医学院附属协和医院泌尿外科主任医师陈朝晖教授介绍道。
但值得注意的是,激光治疗并非完美无瑕。激光束本身作为一种热能量,可以降低但无法彻底避免热损伤;其次,激光剜除术等术式对医生操作技术要求较高;再者,某些激光治疗方式会汽化前列腺组织、导致术后病理标本缺失等。并且目前对于不同激光间优劣的争论也尚不明确,这也为这为新技术留下突破口。然而瑕不掩瑜,激光治疗仍是“金标准”圣杯的有力争夺者。
随着人口老龄化的出现,手术耐受性差和出血风险高的BPH患者越来越多,住院时间、医疗费用限制的压力越来越大,人们对生活质量的要求也越来越高,这些都促使人们重新审视目前的BPH外科治疗手段,从追求疗效逐渐向减少创伤、加速康复和保留功能等方向侧重。
于是近年来出现了水刀机器人、悬吊系统、前列腺支架、水蒸气消融等新术式。相比TURP,这些新微创手术具有创伤小、出血少、恢复快、围手术期和术后并发症发生率低,术后生活质量高等多重优点,尤其是均能更好地保护射精功能和勃起功能,大都能在局部麻醉下行门诊手术,手术以及恢复时间也更短。
以水刀机器人为例。水刀原本广泛应用于制造业的精密加工,是一种利用高速水流进行切割的设备,能够切割几乎所有类型的材料,包括金属、石材、陶瓷等,被称为世界上“最锋利”的刀。由于水刀技术的无热和精准切割等优点,上世纪80年代,其被正式引入医学领域并应用于临床。
与电刀、超声刀、激光刀等使用热量进行切割的技术不同,医用水刀采用的是冷切割技术。通过高压水流对人体组织进行无热的、选择性切割,可以保留较大的血管和胆管,不损伤神经和周围组织,分离组织精确、出血少,医生在使用时手术视野清晰,能有效地缩短手术时间。同时,水刀机器人可将影像系统与机器人手术计划系统无缝集成,可依据患者前列腺形状和体积定制治疗方案,实现精准切除病变组织,同时保护膀胱颈、精阜和外括约肌。
美国AquaBeam水刀机器人(相关阅读:《直击良性前列腺增生治疗临床痛点!全球独家BPH水刀机器人在上海完成装机》)和中国metaFlow 高能水射流自主执行手术机器人(相关阅读:《对话智愈医疗史轶伦:突破水刀增压、智能影像、自主执行技术,实现国内水刀手术机器人首创》)是该技术的代表。

图左:AquaBeam水刀机器人;图右:metaFlow 水刀机器人

metaFlow 水刀机器人工作示意图,图片来自智愈医疗官网
又如悬吊系统。其治疗BPH的原理是通过在尿道内植入悬吊系统,利用悬吊系统对前列腺组织施加压力,从而扩张尿道,改善尿流,尤其适合高龄或有慢性疾病的老年男性患者。是用物理方法(前列腺牵拉)解决物理问题(前列腺压迫尿道)。在改善排尿同时最大限度保留性功能在保持优良的手术效果(例如IPSS、尿流率等基础功能评价指标)外,能大幅规避传统术式潜在的并发症(尿路感染、尿失禁、性功能障碍等)风险,且该手术方式的长期效果在超微创手术中靠前。
前列腺悬吊术是当前国际上治疗前列腺增生最先进的极微创技术之一,实现了前列腺增生治疗从目前的“日间手术”变成“日归手术”。美国Teleflex公司的Urolift系统和中国益佳达的前列腺悬吊支架产品“射手座”(相关阅读:《【首发】益佳达完成近亿元Pre-A+轮融资,加速打造泌尿及盆底健康专病管理平台》)是该技术的代表。

图左:Teleflex公司的Urolift系统;图右:益佳达的前列腺悬吊支架产品“射手座”

Urolift系统悬吊前后示意图,图片来自:uroliftsystem官网
又如支架系统。其通过在前列腺尿道内放置一个支架,支架可以对前列腺组织施加径向力,从而撑开被增生组织压迫的尿道,改善患者的排尿困难等症状。以惠凯医疗的UroStent 为例,这是一款无需进行全麻、无需使用膀胱镜进行定位和释放的前列腺支架系统。该系统使用便捷,术者可以在5分钟以内完成置入,极大缩短术前准备的时间和手术操作时间,实现日间手术或门诊手术。(相关阅读:《【首发】惠凯医疗完成数千万A+轮投资,加速新型尿道支架系统临床试验的推进》)

Zenflow Spring支架治疗前后对比图。图片来自Zenflow Spring官网
这么多术式解决同一问题,是否存在技术过剩?
首先要明晰“技术过剩”的定义。技术过剩通常指同一领域内技术过多,导致资源浪费或选择困惑。但医疗技术是否过剩,可能要看是否有重复或无效的技术,或者是否每个技术都有其独特的适应症和优势。诚如前文所述,之所以会出现百花齐放、“诸神”混战的结果,其实是医学精准化与患者需求分层的必然结果。
医学进步的本质是通过迭代优化平衡疗效与风险。BPH治疗技术的多样性反映了医学从“一刀切”向“个体化”的转型,本质是技术进化与临床需求协同的结果。在规范应用的前提下,这种多样性非但不是过剩,反而是提升医疗质量的关键,能让医生们优中选优。此外,新技术的出现也有利于推动旧技术的改进或迭代,从而形成良性竞争。
市场上有这么多有源BPH医疗器械,医院选择了A设备,是不是就不会有B设备了?这样会不会造成市场倾轧?
这一方面取决于市场的总体需求。如果每个医院只需要一台这样的设备,那么一旦市场饱和,新进入者确实很难竞争。但如果市场需求大,比如很多医院都需要更新设备,或者每个医院需要多台设备,那么可能会有更多机会。
另外,不同医院可能有不同的偏好和需求。比如大型三甲医院可能更倾向于购买高端设备,而基层医院可能更关注成本效益。因此,即使A设备在某个医院被选用,B设备可能在其他医院或不同应用场景下仍有市场。
同时还要考虑技术差异。如果A和B设备在技术上有显著不同,比如不同的治疗原理、适应症范围、患者舒适度等,医院可能会根据患者需求选择不同的设备。
华中科技大学同济医学院附属协和医院泌尿外科主任医师陈朝晖教授分享道,前列腺增生技术不断更新换代是科技发展的必然。目前多种技术方法并存,而且处于重叠期,难以确定哪一种一定是金标准。技术的选择需要“因地制宜”,医院的设备水平和患者的认知及个性化需求都会影响其选择选择疗方式以及该技术的普及程度。国内各层级的医院在设备和技术储备上存在差异,县级医院泌尿外科刚刚普及等离子电切技术,而大型医院可能有多种技术可供选择。
益佳达创始人朱逸晨认为,BPH的各种技术之间并非竞争,而是相互补充。BPH与心血管疾病不同,其手术量并非集中在头部医院。业内有“前列腺不出县”的口号,希望在县级医院就能完成早期前列腺增生手术。这表明,不同层级的医院在BPH治疗中都有重要作用,技术的多样化和普及化对于满足不同层级医院的需求至关重要。
泰安八十八医院泌尿外科诊疗中心主任赵永伟教授亦表示,技术的进步要求医生不断接纳和实践新的事物,在实践中发现其优缺点,并将其纳入科室的常规手段。科室的选择不仅取决于医生的意愿和对技术的认可与掌握程度,还受到医院平台的支持和限制。随着企业的发展和手术方式的改进,虽然一些技术可能只是短暂出现,但医生需要跟上形势,尝试各种方法,选择最适合科室和个人的方式。多种手术方式的选择为医生提供了更多可能性,有助于找到最适合自己的操作方式。
在访问众多专家和从业者后,动脉网发现,尽管他们对“金标准”的定义各不相同,但经过归纳总结,主要集中在以下四个方面:
● 有效性:有效解决排尿梗阻问题,并具备长期的手术疗效,复发率低;
● 安全性:最大程度减少对排尿控制功能和性功能的损伤和手术创伤;
● 经济性:对患者而言,治疗费用合理可承受;对医院而言,设备和运营成本在可接受范围内;
● 易操作性:设备和手术方式应具备良好的可控性,操作简便,能够有效缩短医生的学习曲线。
而对于未来BPH外科治疗,各位受访者也各抒己见——
复旦大学附属华东医院泌尿外科主任钱伟庆教授认为,BPH是随年龄增长逐渐加重的疾病,目前的治疗观念已不再局限于缓解症状,更是重视患者生活质量及膀胱、性功能的保护。以往手术多针对反复尿潴留等严重症状,但此时膀胱功能常已受损,疗效有限。因此,现在倾向于把手术适应症往前推,旨在保护膀胱及性功能。这使得前列腺悬扩术、水蒸气消融等超微创技术近年备受关注。但值得注意的是,水蒸气消融尽管手术时间短,但还是需要麻醉,严格意义上还不属于超微创,相较之下,前列腺悬扩术更符合超微创。
华中科技大学同济医学院附属协和医院泌尿外科主任医师陈朝晖教授认为,“人工智能背景下的机器人操作的前列腺增生组织消融术”和一些微创无感植入类器械将是未来BPH外科治疗方法的主要发展趋势。在此技术中,机器人将在医生的精确操控下,针对性地去除前列腺增生的组织。手术将力求实现无出血,并谨慎避免切除过多组织。尽量保留器管,在理想的排尿和控尿功能前提下保护前列腺周围的神经性功能不受损伤。
北京医院泌尿外科主任刘明教授认为,随着微创治疗技术的发展,前列腺增生的适应症进一步扩大,外科干预的时间也提前。由于BPH并不直接致命,许多患者倾向于在症状严重影响生活时才选择手术,而忽视了早期干预的重要性。这种延迟手术的做法可能导致膀胱功能受损,甚至出现并发症影响肾脏功能,最终导致手术效果不佳,生活质量难以改善。然而,新的微创技术更加安全、创伤小,使得更多患者愿意在症状早期接受治疗,而及早解除梗阻可以更好地保护膀胱功能,改善排尿症状,从而显著提高患者的生活质量。水刀机器人、水蒸气等微创治疗的出现帮助医生更好的对患者进行早期手术干预。
泰安八十八医院泌尿外科诊疗中心主任赵永伟教授认为,减容手术有望成为金标准,其中汽化术相对于其他切除术,操作起来比较简单,医生的学习曲线更短,并且具备高效组织汽化、低热损伤、出血少和手术的独立性,故而可能是未来的金标准。而蓝激光在高效汽化、止血、精准方面均有出色表现,尤其在保留性功能方面的卓越表现,有望成为减容手术的理想能量平台。
蓝极医疗创始人穆力越认为,“某一个能量平台+机器人+人工智能”的组合,取代医生的training(培训)。在中国,成为一名合格的外科医生通常需要至少8年的时间,在美国,这一过程更长,需要13年。相比之下,开发和使用一台机器人手术系统的时间和成本虽然较高,但仍然比培养一名医生的时间和金钱投入要少。此外,人工智能的应用可以替代一些重复性的工作。未来,这种结合“能量平台+机器人+人工智能”的技术将为医疗领域带来变革。
派尔特医疗认为,未来BPH外科治疗方式将朝着微创化、精准化和个性化的发展趋势迈进。以水刀机器人为代表的新一代技术,通过多模态影像个性化方案规划、精确控制水动力、自动化切除前列腺组织,不仅能有效缓解症状,还能最大限度地保护周围神经和功能组织,减少性功能损伤、尿失禁等并发症的发生。随着科技的不断进步,BPH治疗将更加安全、高效,并且能够为患者带来更快的康复和更高的生活质量。
智愈医疗创始人史轶伦认为,患者病情轻重不一、腺体大小形态各异,且术后生活质量要求不同,单一治疗方式难以满足所有患者需求。未来可能出现BPH外科龙头,但须具备强大的技术创新能力、产品有临床优势和安全性、易用性和普及性、综合解决方案提供能力。
惠凯医疗创始人程国政认为,临床上不同患者的情况和需求不一样,针对不同患者选择合适的治疗方式。随着寿命的延长,更加追求高质量的生活,未来操作简单、性能好、价格又不贵的方式可能是一个趋势。
益佳达创始人朱逸晨认为,未来不会有唯一的金标准,不管是指南还是专家共识,都会根据患者的年龄段、病情轻重等因素进一步细化,不同阶段的患者有不同的最佳治疗方法。
启维医疗创始人毛懿认为,BPH药物涂层球囊能够获得FDA批准,得益于其在近期即刻起效、长期效果以及并发症比率等方面的卓越表现,这也是目前唯一一款与TURP技术远期效果相当的微创治疗技术。BPH-DCB有望成为挑战BPH治疗金标准的下一匹黑马。
从开放手术漫长的演化,到上世纪70年代TURP开辟的电切时代,再到本世纪初迅速进入的激光手术时代,直至今日各种微创治疗手段层出不穷……BPH外科治疗历久弥新,始终是泌尿外科最具创新活力的领域之一。
BPH手术的每一次创新都是发现不足、大胆想象和努力实现的过程。真正的金科玉律就是世上并无金科玉律,BPH手术永远没有最好的方法,而更好的方法就等着各位有志者来创造!